荧光爱好者周刊(第三十六期)

本周荧光领域成果丰硕,涵盖技术研发、生物医疗、食品检测、环境监测、农业生态等多个核心方向。从新型荧光材料的性能优化到精准检测技术的突破,从临床诊断应用到环境与农业场景的落地,多维度展现了荧光技术的创新活力与应用潜力。以下是本周重点动态的分类总结:
一、荧光技术与材料研发
【The Journal of Physical Chemistry B】Investigating the Role of pH and Counterions in the Intrinsic Fluorescence of Solid-State l-Lysine
摘要翻译:目前,人们对本征荧光起源的研究兴趣日益浓厚,旨在设计用于生物物理过程的无创探针。在这一背景下,了解 pH 值如何影响非芳香族生物分子组装体的荧光,对于在真实细胞环境中调控其光学性能至关重要。本研究结合实验与理论,探究了固态 L - 赖氨酸(Lys)的 pH 依赖性荧光发射。通过显微镜观察和稳态测量发现,使用盐酸和硫酸在不同 pH 值下制备的 Lys 聚集体,其形态和荧光特性依赖于质子化状态和反离子类型。研究发现,从酸性到碱性条件下,荧光强度逐渐增强。为揭示这一趋势的分子机制,研究人员对代表不同质子化状态的三种 Lys 晶体模型进行了非绝热分子动力学模拟。模拟结果表明,酸性条件下增强的质子化作用会通过质子转移促进非辐射衰减,而碱性条件则更有利于辐射衰减。这项实验与理论相结合的研究强调,pH 值和反离子种类是调控 Lys 组装体荧光特性的关键因素,为基于非芳香族氨基酸设计 pH 响应型光学材料提供了重要思路。
相关图片:

文献来源:Marta Monti,Luca Cimmino,Gonzalo Díaz Mirón,Carlo Diaferia,Debarshi Banerjee,Martina Stella,Luigi Vitagliano,Antonella Accardo,Ali Hassanali. The Journal of Physical Chemistry B, DOI: 10.1021/acs.jpcb.5c05756
【The Journal of Physical Chemistry C】Can Single Molecule Fluorescence Measurements Be Biased? Studies of Porphyrin Isomers Embedded in Non-Degassed Polymer Matrices
摘要翻译:荧光单分子检测是化学、物理和生物学领域广泛应用的技术。人们普遍认为,荧光单分子观测仅限于具有高发射量子产率和低三重态形成量子产率的荧光团。然而,有研究报道了一些已知具有高效三重态布居的分子也能实现单分子荧光检测。本研究通过证实单分子发射器附近氧气的存在可以解释这种异常现象,解决了这一难题。研究发现,聚甲基丙烯酸甲酯薄膜中卟啉衍生物及其异构体(卟吩和半卟吩)的单分子荧光寿命比相同聚合物基质中本体样品的寿命短数倍。在含有不同氧气含量的低温氮气和氩气基质中,卟吩的荧光寿命也出现了类似的氧气猝灭现象。对发射速率与三重态寿命关系的模拟结果表明,只有当三重态寿命被猝灭剂(如氧气)缩短到特定极限以下时,具有显著三重态形成产率的单分子才能通过荧光被检测到。因此,样品中只有三重态寿命足够短的一部分分子能被观测到。研究人员推测,这种偏差在刚性基质或脱气溶液条件下可能经常出现。
相关图片:

文献来源:Agnieszka Jamrozik,Aleksander Gorski,Barbara Golec,Jacek Waluk. The Journal of Physical Chemistry C, DOI: 10.1021/acs.jpcc.5c05272
【eLight】Research highlight: new and powerful approach to wide-field fluorescence lifetime imaging with single-molecule sensitivity
摘要翻译:传统时间相关单光子计数(TCSPC)技术的低通量一直是限制因素,一种新方法利用优化的时间门控技术,实现了具有单分子灵敏度的宽场荧光寿命成像,为该领域提供了更高效的解决方案。
相关图片:

文献来源:Enderlein, Jörg. eLight, DOI: 10.1186/s43593-025-00117-6
【The Journal of Physical Chemistry B】Investigating Vibronic Coupling Effects in Multiple-Resonance Thermally Activated Delayed Fluorescence Molecules
摘要翻译:多共振热激活延迟荧光(MR-TADF)材料相比基于扭曲分子内电荷转移激发态的传统 TADF 发射器,具有更优异的色纯度。然而,MR-TADF 材料通常表现出较慢的反向系间窜越(rISC)速率,限制了其实际应用。本研究通过在 MR-TADF 分子中引入重金刚烷基取代基,抑制 rISC 所需的振动模式,从而探究振动耦合在 rISC 机制中的作用。研究发现,虽然金刚烷基的加入确实降低了关键激发态跃迁中的振动耦合,但同时也通过另一种机制促进了 rISC,最终使得振动受抑分子的整体 rISC 速率意外提高。这些发现揭示了 MR-TADF 发射器中各种激发态路径之间的复杂相互作用,并表明与给体 - 受体体系相比,高效 rISC 所需的振动要求可能更低。
相关图片:

文献来源:Sydney Mikulin,Katrina Bergmann,Bruno T. Luppi,Seja A. Elgadi,Zachary M. Hudson. The Journal of Physical Chemistry B, DOI: 10.1021/acs.jpcb.5c05482
【Chinese Chemical Letters】Fluorescence enhancement in cells via host-guest complexation of azabicycloheptane-modified naphthalimide dyes with methyl-β-cyclodextrin
摘要翻译:通过主 - 客体复合作用并引入氮杂双环庚烷助色团,显著提高了染料的荧光量子产率,从而降低了其在细胞成像应用中的有效浓度,为细胞荧光成像提供了更高效的工具。
相关图片:

文献来源:Xu-Rong Liu,Xu Xu,Jian-Feng Ge,Ru Sun. Chinese Chemical Letters, DOI: 10.1016/j.cclet.2025.112262
【Digital Dentistry Journal】Evaluation of fluorescence of 5 types of 3D-Printed Hybrid Resins – comparison with a natural teeth: an in vitro study
摘要翻译:协同化学动力学、光动力学和光热疗法(CDT、PDT 和 PTT)可通过产生活性氧促进肿瘤细胞死亡,本研究通过评估 5 种 3D 打印混合树脂的荧光特性,并与天然牙齿进行对比,为牙科材料的荧光性能优化提供了实验依据。
相关图片:

文献来源:Diogo Cabecinha Viegas,Mariana Boim Morgado,Margarida Chambel Correia,Panaghiotis Bazos,Tatiana Cursino Pereira,João Tiago Mourão,Guilherme De Siqueira Ferreira Anzaloni Saavedra. Digital Dentistry Journal, DOI: 10.1016/j.ddj.2025.100057
【Nature Communications】Spatial fluorescence barcode by transiently luminescent DNA beads
摘要翻译:荧光多路核酸检测方法通常受限于光谱重叠、非特异性信号和编码容量等问题。本研究团队设计了一种空间荧光条形码平台,利用 DNA 珠实现可重复使用的病原体和癌症生物标志物多路检测,为高通量生物检测提供了新方案。
相关图片:

文献来源:Tian, Dandan,Yang, Jiayu,Zhang, Linghao,Yang, Huixiao,Wang, Shihui,Su, Xin. Nature Communications, DOI: 10.1038/s41467-025-67410-3
【Journal of Molecular Structure】Crystal structure modulation of Zn(II) complex isomerism on fluorescence and anticancer activity
摘要翻译:以 1 - 乙基 - 1H - 苯并咪唑 - 2 - 基) 甲醇(L)和硝酸锌六水合物为原料,合成了两种新型锌(II)配位化合物顺式 -[Zn (L)₂(H₂O)₂]・2NO₃(S)和反式 -[Zn (L)₂(H₂O)₂]・2NO₃(T),并通过结构表征确定为顺 - 反异构体。单晶 X 射线衍射证实,两种配合物均具有化学式 C₂₀H₂₈N₆O₁₀Zn,锌(II)中心为八面体配位构型,与两个氮原子和四个氧原子结合。然而,顺式异构体(S)中两个配位水分子占据相邻位置,而反式异构体(T)中则处于相对位置。这种结构差异导致 S 和 T 相对于配体 L 的固态荧光分别蓝移 93 nm 和 69 nm,这归因于顺式异构体的扭曲非平面几何结构增大了 HOMO-LUMO 能隙。此外,配合物 S 表现出比 T 更高的量子产率和更长的荧光寿命。对四种人类癌细胞系的抗癌活性评估表明,S 对肝细胞癌具有强效活性,而 T 对小细胞肺癌具有选择性。该研究强调了顺 - 反异构现象对发光特性和生物活性的调控作用,为设计多功能锌(II)配合物提供了宝贵思路。
相关图片:

文献来源:Shixiong Li,Yuzheng Cao,Shihua Xu,Huijun Chen. Journal of Molecular Structure, DOI: 10.1016/j.molstruc.2025.145069
【Plasmonics】Optical, Thermal and Fluorescence Analysis of FeMnMgO4 (metal oxide) Nanocomposites for Light Emitting Diode Applications and Optoelectronic Devices
摘要翻译:采用溶剂热法制备了铁锰镁四氧化物(FeMnMgO₄)纳米复合材料(NCs),并对其吸收光谱进行了计算分析。该材料在发光二极管(LED)应用和光电器件中展现出潜在价值,其光学、热学和荧光特性的系统分析为光电器件材料的研发提供了数据支持。
相关图片:

文献来源:Thirupathy, J.,Mishra, Radha Raman. Plasmonics, DOI: 10.1007/s11468-025-03327-3
二、荧光生物医疗应用
【ACS Nano】A Fluorescence Resonance Energy Transfer-Based Assay Targeting Tumor-Derived Extracellular Vesicles for Highly Specific Pancreatic Cancer Detection
摘要翻译:胰腺导管腺癌(PDAC)仍是最具挑战性的癌症之一,与肺、乳腺、结肠和宫颈癌的筛查方法相比存在显著局限性。现有方法通常存在高假阳性率问题,需要昂贵、复杂且侵入性的确认程序。这些挑战源于 PDAC 的低发病率以及对高特异性和高灵敏度筛查方法的需求。为解决这些局限性,本研究开发了 EV-FRET 检测技术 —— 一种基于荧光共振能量转移(FRET)的检测方法,旨在为 PDAC 提供快速、特异、无创、单步且低成本的检测方案。EV-FRET 以细胞(包括肿瘤细胞)分泌的细胞外囊泡(EVs)为检测靶点,利用其独特的尺寸(约 160 nm)和组成特性进行癌症检测。该检测技术靶向两种关键标志物:富含 β- 折叠的肿瘤蛋白(泛癌标志物)和上皮细胞上的 N - 乙酰 - D - 半乳糖胺(胰腺特异性标志物),采用硫代黄素 T 和荧光素异硫氰酸酯偶联的双花扁豆凝集素作为荧光团,仅在循环系统中 PDAC 来源的 EVs 中产生 FRET 信号。实验结果显示,EV-FRET 具有卓越的诊断准确性,曲线下面积(AUC)达到 0.95,而当前 PDAC 临床检测金标准 CA19-9 的 AUC 仅为 0.72。该检测方法还具有高重现性(变异系数 < 4%)、快速检测(<15 分钟)、低成本(估计试剂成本 < 15 美元 / 次)和操作简便等优势,无需 EV 富集或分离步骤。通过整合器官特异性标志物和肿瘤特异性生物标志物,EV-FRET 为胰腺癌提供了可扩展且高特异性的诊断解决方案,有望通过更精准的检测显著改善患者预后。
相关图片:

文献来源:Alfred Akinlalu,Komila Rasuleva,Emmanuel Ogberefor,Tommy Gao,Haiyong Han,Pankaj K Singh,Christopher H. Lieu,Christina Coughlan,Todd M. Pitts,Dali Sun. ACS Nano, DOI: 10.1021/acsnano.5c10607
【Chinese Chemical Letters】Construction of tri-input DNA circuits via a double-blocking strategy for spatiotemporally precise in vivo fluorescence imaging
摘要翻译:本研究开发了一种双阻断 DNA 酶驱动的步行者系统,能够同时感应近红外光、微小 RNA(miRNA)和锌离子(Zn²⁺),实现了体内关节炎的高时空分辨率荧光成像,为疾病的精准可视化诊断提供了新工具。
相关图片:

文献来源:Liuyan Zhou,Luyin Wang,Xiaolu Li,Meiling Ren,Shengqiang Hu,Mengjiao Huang,Shulin Zhao,Liangliang Zhang. Chinese Chemical Letters, DOI: 10.1016/j.cclet.2025.112234
【Journal of the American Chemical Society】Enzyme-Activatable CXCL13 Chemokine Probes Enable Direct Fluorescence Detection of Hypoxic Subpopulations of Human B Cells
摘要翻译:氧气可用性是免疫细胞功能的关键调节因子,尤其是在 B 淋巴细胞中,因为它们对缺氧信号高度敏感。然而,当前的缺氧传感探针缺乏在生物样本中区分 B 细胞与其他白细胞和淋巴细胞的特异性。本研究提出 hCXCL13-6 作为一种 “与门” 激活型探针,用于缺氧人类 B 细胞的荧光检测和活体成像。探针 hCXCL13-6 结合了人趋化因子 CXCL13 的位点特异性标记类似物(用于 B 细胞选择性内化)和可生物偶联的含偶氮罗丹明荧光团(用于缺氧传感)。值得注意的是,hCXCL13-6 既表现出 B 细胞中 CXCR5 受体介导的内吞作用,又具有缺氧介导的酶激活特性,仅在缺氧 B 细胞中产生强荧光信号,而在常氧 B 细胞或其他免疫细胞中无此现象。研究人员还证实,hCXCL13-6 能够直接识别人类血液生物样本衍生的细胞混合物中的缺氧 B 细胞。将 “可点击” 荧光报告分子与趋化因子蛋白的非干扰连接相结合,将为设计靶向 B 细胞探针开辟新途径,用于研究炎症性疾病和血液系统恶性肿瘤。
相关图片:

文献来源:Marco Bertolini,Kohei Iijima,Utsa Karmakar,Lucia González Pico,Emma Martin,Valentina Giai,Marc Vendrell. Journal of the American Chemical Society, DOI: 10.1021/jacs.5c18237
【Molecular Imaging and Biology】Evaluation of Pafolacianine (Cytalux®) for Fluorescence-Guided Surgery in Head and Neck Squamous Cell Carcinoma: A Negative Study with Important Clinical Implications
摘要翻译:帕福拉西尼(Cytalux®)是首个获得美国 FDA 批准的肿瘤特异性荧光成像剂,在卵巢癌治疗中已展现出疗效。本研究评估了其在头颈鳞状细胞癌荧光引导手术中的应用效果,虽然结果为阴性,但为临床荧光引导手术的药物选择和应用场景优化提供了重要参考意义。
相关图片:

文献来源:Mani, Lucas,Zaidi, Syeda Maria Ahmad,Martin, Estelle,Burns, Carleigh Rose,Naveed, Abdullah Bin,McAdoo, Ashtyn,Tanaka, Hidenori,Rosenthal, Eben,Hom, Marisa. Molecular Imaging and Biology, DOI: 10.1007/s11307-025-02068-3
【Microchimica Acta】Combination of targeted recognition and drug-triggered release multifunctional nanoplatform for fluorescence-guided synergistic photothermal/photodynamic/chemodynamic process
摘要翻译:协同化学动力学、光动力学和光热疗法(CDT、PDT 和 PTT)可通过产生活性氧促进肿瘤细胞死亡。本研究构建了一种集靶向识别和药物触发释放于一体的多功能纳米平台,实现荧光引导下的协同治疗,为肿瘤精准治疗提供了新的综合方案。
相关图片:

文献来源:Wen, Xiaoye,Pang, Chenjie,Fan, Zhefeng. Microchimica Acta, DOI: 10.1007/s00604-025-07760-3
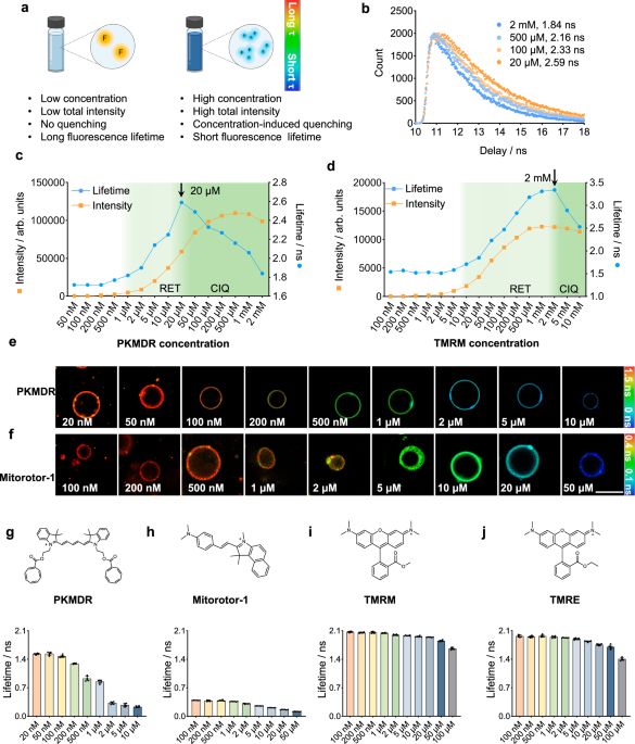
【Nature Communications】Imaging mitochondrial membrane potential via concentration-dependent fluorescence lifetime changes
摘要翻译:Saimi 及其同事开发了一种线粒体探针 PKMDR,其荧光寿命可作为监测线粒体膜电位和呼吸动力学的指标,能够在细胞和组织中实现高分辨率成像,为线粒体功能研究和相关疾病诊断提供了有力工具。
相关图片:

文献来源:Saimi, Dilizhatai,Reymond, Luc,Aziz, Tursunjan,Shen, Xuan,Luo, Ziying,Pi, Shuaibo,Liu, Yitong,Fu, Song,Ding, Shuangjin,Meng, Anming,Chen, Liangyi,Jiang, Hui,Chen, Zhixing. Nature Communications, DOI: 10.1038/s41467-025-66042-x
【NeuroImage: Clinical】Mapping brain tumor microstructure: A multimodal study of diffusion MRI, intraoperative fluorescence, and neuropathology in navigated biopsies
摘要翻译:高级别胶质瘤的异质性和弥漫性生长等特征给诊断和治疗带来了重大挑战,因此精准成像对于诊断和手术规划至关重要。扩散磁共振成像(dMRI)通过表观扩散系数与肿瘤细胞密度的负相关关系,在组织识别方面展现出潜力。此外,肿瘤生长引起的组织紊乱与扩散张量成像(DTI)中部分各向异性(FA)的降低相关。通过 dMRI 采集过程中的自由梯度波形编码实现的 Q 空间轨迹成像(QTI),已被提议作为 dMRI 标量图生成的框架,能够分离测量形状、大小和方向等参数。本研究旨在将无框架导航脑肿瘤活检中光学引导的临床整合工作流程扩展至包括 DTI 和 QTI 标量,以进行多模态分析,并将扩散标量与组织荧光、常规成像和神经病理学结果进行对比。
相关图片:

文献来源:Elisabeth Klint,Johan Richter,Teresa Nordin,Ida Blystad,Martin Hallbeck,Alexandra Golby,Carl-Fredrik Westin,Karin Wårdell. NeuroImage: Clinical, DOI: 10.1016/j.nicl.2025.103921
【Microchemical Journal】Energy transfer-based bimetallic lanthanide metal-organic frameworks for ratiometric fluorescence detection of anthrax biomarker
摘要翻译:建立灵敏、快速、可靠的炭疽杆菌生物标志物吡啶二甲酸(DPA)检测方法,对人类健康和公共安全至关重要。本研究通过简单的溶剂热法,以 1,2,4,5 - 苯四甲酸(H4betc)为配体,镧系离子(Tb³⁺、Eu³⁺)为中心金属,制备了一系列双金属镧系金属有机框架(MOFs)材料 Tbx/Eu1-x-H4betc。由于配体到 Ln³⁺的高效天线效应以及 Tb³⁺到 Eu³⁺的能量转移,Tbx/Eu1-x-H4betc 在 620 nm 处发射强红色荧光。相反,加入 DPA 后,会有效敏化 Tb³⁺发光并阻断 Tb³⁺到 Eu³⁺的能量转移,触发 552 nm 处的强绿色发射。Tb0.4/Eu0.6-H4betc(最佳 Tb³⁺/Eu³⁺比例)对 DPA 表现出比率响应特性:I552/I620 比值与 DPA 浓度在 0.2 至 20 μM 范围内呈良好线性关系,检测限(LOD)为 92 nM。随着 DPA 浓度增加,材料颜色从橙红色明显变为黄绿色。结合智能颜色识别软件和测试条,该研究为设计高性能智能便携式荧光探针提供了新思路。
相关图片:

文献来源:Rong-Mei Kong,Xinyue Ge,Jibing Chen,Rui Dai,Fengqiu Sun,Yan Zhao,Weiheng Kong. Microchemical Journal, DOI: 10.1016/j.microc.2025.116588
【Photodiagnosis and Photodynamic Therapy】Combined 5-Aminolevulinic Acid Fluorescence and Intraoperative Ultrasound Enhance Resection and Functional Outcomes in High-Grade Glioma Surgery
摘要翻译:采用溶剂热法制备了铁锰镁四氧化物(FeMnMgO₄)纳米复合材料(NCs),本研究将 5 - 氨基乙酰丙酸荧光与术中超声相结合,应用于高级别胶质瘤手术,显著提高了肿瘤切除率和患者功能预后,为神经外科肿瘤手术的精准化提供了有效手段。
相关图片:

文献来源:Xin Tian,Boyu Sun,Hongbo Cheng,Xiaohui Hao,Guozhu Sun,Jinmin Hao,Ling Chen. Photodiagnosis and Photodynamic Therapy, DOI: 10.1016/j.pdpdt.2025.105316
三、荧光食品检测应用
【ACS Applied Nano Materials】Application of MAPbBr3 Perovskite Nanoparticles as an Ultrasensitive Fluorescence Probe in the Detection of Trace Lauryl Thiodipropionate in Edible Oil
摘要翻译:二月桂基硫代二丙酸酯(DLTP)作为一种抗氧化剂,被广泛用于抑制食用油氧化。然而,DLTP 的过量使用会对人体健康构成潜在风险。因此,开发一种简单、高灵敏度的传感平台,用于检测食用油中的痕量 DLTP 具有重要意义。本研究合成了 MAPbBr₃钙钛矿纳米颗粒,并将其作为光致发光探针用于 DLTP 检测。MAPbBr₃纳米颗粒在石油醚中对 DLTP 表现出优异的荧光灵敏度,能够实现定性分析,检测限低至 2.03×10⁻¹⁷ mol/L,定量检测范围为 10⁻⁷至 10⁻¹⁷ mol/L。此外,该探针在大豆油中对 DLTP 也具有高灵敏度,最低检测限为 2.91×10⁻¹⁵ mol/L,定量检测范围为 1.25×10⁻⁴至 1.25×10⁻¹⁴ mol/L。这些发现表明,MAPbBr₃钙钛矿纳米颗粒是一种极具潜力的荧光传感平台,可用于食用油中痕量 DLTP 的快速灵敏检测,为设计监测食用油中抗氧化剂残留的先进传感系统提供了新途径。
相关图片:

文献来源:Xiuqin He,Shan Li,Lixia Qin,Taiyang Zhang,Xiangqing Li,Shi-Zhao Kang. ACS Applied Nano Materials, DOI: 10.1021/acsanm.5c04725
【Microchemical Journal】Enhanced fluorescence efficiency of AuNCs via functionalized mesoporous silica nanospheres based on “cave effect” for sensitive analysis of L. monocytogenes in meat
摘要翻译:金纳米簇(AuNCs)因其优异的光学性能而受到广泛关注。然而,其在不同条件下的固有不稳定性极大地限制了其实际应用。本研究通过 “洞穴效应” 将 AuNCs 封装在功能化介孔二氧化硅纳米颗粒中,实现了聚集诱导发光(AIE)效应,进一步提高了系统的稳定性和荧光性能。功能化介孔二氧化硅纳米颗粒不仅能有效保护 AuNCs 免受外部环境干扰,还能显著提升荧光性能 —— 具体而言,荧光信号和寿命分别提高了近 4 倍和 4.6 倍,展现出增强的发光特性和稳定性。随后,利用单核细胞增生李斯特菌(L. monocytogenes)适体进行密封,防止 AuNCs 泄漏。当目标物与适体特异性识别结合时,适体构象发生变化并脱落,导致荧光信号恢复。在最佳条件下,单核细胞增生李斯特菌浓度与荧光信号在 10¹–10⁶ CFU/mL 范围内呈正线性相关,检测限(LOD)确定为 14 CFU/mL。在加标肉类样品中的回收率为 95%-117%,进一步证实了其在复杂食品基质中检测单核细胞增生李斯特菌的能力,该方法可扩展至各种样品中更多痕量污染物的检测。
相关图片:

文献来源:Yang Song,Baoqing Zhou,Luyu Yang,Guoyang Xie,Luyang Zhao,Hengyi Xu. Microchemical Journal, DOI: 10.1016/j.microc.2025.116531
【Food Chemistry】Dual-mode fluorescence and colorimetric immunosensing platform based on Au/Pt NPs@NH2-MIL-53(Al) composite for effective detection of enrofloxacin in animal-derived foods
摘要翻译:动物源食品中的氟喹诺酮类药物恩诺沙星(ENR)残留对人体健康构成重大威胁,因此需要开发精准、高效且易用的检测方法。本研究开发了一种双模式荧光 - 比色免疫传感平台,采用双金属纳米颗粒与金属有机框架复合而成的 Au/Pt NPs@NH₂-MIL-53 (Al) 材料。具有生物相容性和过氧化物酶样活性的 Au/Pt NPs 被修饰在荧光 NH₂-MIL-53 (Al) 上,并与 Ab2 偶联构建信号探针。该平台通过 ENR 与 ENR-BSA 偶联物对信号探针的竞争性结合,实现双模式定量分析。其线性范围宽(0.08–180 ng/mL),灵敏度高【检测限:0.068 ng/mL(荧光法)、0.066 ng/mL(比色法)和 0.074 ng/mL(智能手机辅助颜色识别法)】。在实际样品分析中,回收率为 86.7%–106.7%,稳定性良好(相对标准偏差≤4.4%,n=3)。双信号模式有助于结果自校准,提高了检测可靠性,而智能手机辅助颜色识别则实现了现场便捷筛查,为复杂食品基质中 ENR 的检测提供了巨大潜力。
相关图片:

文献来源:Hongbo Li,Hao Wang,Meiyi Cao,Xing Tong,Shuo Wang,Mingfei Pan. Food Chemistry, DOI: 10.1016/j.foodchem.2025.147463
【Journal of Pharmaceutical and Biomedical Analysis】Fluorescence Spectral-Chromaticity Mapping for Non-Destructive Authentication of Herbal Medicines
摘要翻译:中药材真伪鉴别对于确保其安全性和有效性至关重要,但定量、准确且实用的鉴别方法仍然有限。本研究提出了一种基于荧光的鉴别方法,通过分析 365 nm 紫外激发下中药材的光谱和色度特征,区分正品与伪品中药材。研究采用高光谱成像相机收集了三组中药材(酸枣仁、枳壳、红花)及其常见伪品的光谱数据(三组共 326 份光谱数据,分别为 158 份、80 份、88 份)。通过提取荧光光谱特征,获得了酸枣仁、枳壳、红花与各自伪品之间的关键差异。采用快速公式拟合(FFF)和神经网络拟合(NNF)方法,建立了酸枣仁光谱特征与比色特征之间的映射关系。两种拟合方法在三组样品中的相关系数分别为 0.985、0.995、0.999 和 0.992、0.998、0.989。研究确定 400-780 nm(适用于枳壳、红花及其伪品)和 470-780 nm(适用于酸枣仁及其伪品)的光谱功率分布为基于颜色鉴别最适范围,为便携式设备的滤光片选择提供了指导。两种方法均能实现像素级高精度鉴别,并通过明确的色度可视化区域提供支持。这种无损、定量技术为中药材的简单准确鉴别提供了可能,为开发低成本、便携式真伪检测系统奠定了基础。
相关图片:

文献来源:Jiawei Feng,Guirong Bu,Xigui Song,Peiyu Wu,Zhiyuan Yan,Shenfei Chen,Qi Yao. Journal of Pharmaceutical and Biomedical Analysis, DOI: 10.1016/j.jpba.2025.117307
四、荧光环境与物质检测应用
【Spectrochimica Acta Part A: Molecular and Biomolecular Spectroscopy】Fluorescence detection and adsorption of Zr4+ using pyrene incorporated mesoporous silica material
摘要翻译:成功合成了一种含芘荧光团的介孔二氧化硅复合材料(PyCl-SBA-15),用于锆离子(Zr⁴⁺)的荧光检测和吸附去除。该复合材料在 473 nm 处表现出芘激基缔合物的特征荧光发射。当通过氮原子和氧原子的孤对电子与 Zr⁴⁺配位时,光诱导电子转移过程受到抑制,芘环间距离缩短,导致 473 nm 处的荧光增强。PyCl-SBA-15 的检测限低至 1.8×10⁻⁷ M,且具有优异的抗干扰性能。此外,该材料对 Zr⁴⁺表现出卓越的吸附性能,拟合最大吸附量为 447 mg/g。为解决实际应用挑战,研究开发了基于醋酸纤维素(CA)的 PyCl-SBA-15 膜,无需对粉末材料进行离心分离,极大地简化了操作流程,缩短了检测时间,提高了材料的实际应用价值。PyCl-SBA-15 整合了灵敏检测、高容量吸附和便捷膜操作等优势,成为多种应用场景中 Zr⁴⁺高效监测和去除的潜在候选材料。
相关图片:

文献来源:Tianyu Fan,Qiangyong Li,Qin Zhang,Zhuojun He,Yuru Zhao,Ziyao Qin,Junhong Wu,Guanghua Huang,Xiuli Chen,Yong-Zhen Zhao,Hai-Bo Liu,Jing Wang. Spectrochimica Acta Part A: Molecular and Biomolecular Spectroscopy, DOI: 10.1016/j.saa.2025.127317
【Bulletin of Volcanology】Near-real-time geochemical monitoring of Hawaiian volcanoes using energy dispersive X-ray fluorescence (EDXRF)
摘要翻译:火山活动期间的同喷发地球化学监测是综合火山监测的重要组成部分。夏威夷岛的火山活动频繁,本研究采用能量色散 X 射线荧光(EDXRF)技术实现了对夏威夷火山的近实时地球化学监测,为火山活动预警和地质研究提供了快速、准确的数据分析支持。
相关图片:

文献来源:Lundblad, Steven P.,Mills, Peter R.,Lynn, Kendra J.,Gallant, Elisabeth,Gansecki, Cheryl,Decker, Meghann,Downs, Drew T. Bulletin of Volcanology, DOI: 10.1007/s00445-025-01922-0
【Water Research】Unveiling the hidden roles of microplastic-derived dissolved organic matter in membrane fouling using fluorescence and stable carbon isotope tracers
摘要翻译:微塑料(MPs)在风化和老化过程中释放的微塑料衍生溶解有机物(MP-DOM),已成为水和废水处理系统中一类尚未被充分认识的有机污染物。然而,其在膜污染中的作用机制以及与共存污水有机物(EfOM)的定量分离仍有待深入研究。本研究系统探究了 MP-DOM 在污染动力学中的作用,并确定了超滤(UF)过程中量化其相对于污水有机物(EfOM)贡献的最佳示踪剂。研究考察了 δ¹³C 标记的 EfOM 与三种代表性 MP-DOM(聚乙烯(PE)、聚苯乙烯(PS)和聚乳酸(PLA))的混合物,MP-DOM 比例范围为 3%–50%。对比了腐殖化指数、荧光指数等光学指标和稳定碳同位素比值(δ¹³C)在追踪可逆污染物(RF)和不可逆污染物(IF)中 MP-DOM 的能力。在所有测试参数中,δ¹³C 始终满足评估标准,在准确性、灵敏度和跨聚合物适用性方面优于光学示踪剂。基于 δ¹³C 的来源解析表明,即使 MP-DOM 比例仅为 3%,其对不可逆污染的贡献(9.5%–13.5%)仍显著且超过理想混合预测值。随着 MP-DOM 含量增加,不可逆污染的协同效应保持强阳性,而可逆污染的协同效应则从阳性转变为阴性,表明污染机制从 EfOM 主导的可逆污染转变为 MP-DOM 驱动的不可逆污染。石油基 MP-DOM(PE-DOM 和 PS-DOM)的增强效应最为显著,这归因于其腐殖质样和疏水分级分增强了吸附和孔堵塞,而 PLA-DOM 的增强效应相对较弱。总体而言,δ¹³C 示踪剂被证实是量化污染层中 MP-DOM 的稳健、源特异性指标,为 MP-DOM 如何改变废水处理系统中的污染行为和降低膜性能提供了新的机制见解。
相关图片:

文献来源:Rabia Zafar,Zeshan Arshad,Yun Kyung Lee,Min-Seob Kim,Jin Hur. Water Research, DOI: 10.1016/j.watres.2025.125165
【Scientific Reports】Dual mode fluorescence and spectrophotometric cefixime sensing using onion juice nitrogen doped carbon dots with smartphone and paper strip readouts
摘要翻译:头孢克肟(CFX)在环境中的广泛存在引发了对生态系统和人类健康的潜在风险担忧,包括支气管炎、扁桃体炎和喉炎等疾病。因此,开发一种准确便捷的 CFX 现场分析装置至关重要。本研究设计了一种双模式荧光 - 分光光度平台,结合智能手机和试纸条读数功能,用于 CFX 检测。研究以洋葱汁为前驱体,通过微波法合成了氮掺杂荧光碳点(N-CDs),并通过 Box-Behnken 设计(BBD)实现了优化。利用 X 射线光电子能谱(XPS)、高分辨透射电子显微镜(HRTEM)、X 射线衍射(XRD)、傅里叶变换红外光谱(FTIR)、时间分辨荧光(TRF)、紫外 - 可见分光光度法和荧光光谱等技术,研究了 N-CDs 的结构和光学性能。N-CDs 表现出良好的光学性能、72.4% 的超高量子产率、6.12±0.5 nm 的平均粒径、优异的水溶性、高离子强度耐受性和出色的 pH 稳定性。荧光法、分光光度法、智能手机法和试纸条法的检测限分别为 5.16 nM、138.08 nM、0.56 μM 和 0.65 μM。检测通过协同猝灭机制(内滤效应 + 动态猝灭)实现。在实际样品(蜂蜜和自来水)中的回收率为 94.21%–108.83%,相对标准偏差≤1.87%,证实了定量分析的准确性。该开发的平台为环境应用中 CFX 的现场监测提供了可靠、环保且高效的解决方案。
相关图片:

文献来源:Asadi, Shahin,Ziraksaz, Negar. Scientific Reports, DOI: 10.1038/s41598-025-31426-y
【Microchimica Acta】Fluorescence sensor array for determination of multiple metal ions in water samples utilizing MOF-808@ZIF-8 and CDs@ZIF-8 composite nanomaterials
摘要翻译:为开发具有优异发光性能的金属有机框架(MOFs)复合材料,本研究采用 MOF-808@ZIF-8 和 CDs@ZIF-8 两种复合材料设计了荧光传感器阵列,用于水样中多种金属离子的测定,为水环境中重金属离子的多组分快速检测提供了新方案。
相关图片:

文献来源:Zeng, Dechang,Peng, Mingguo,Dong, Ye,Li, Jiaxin,Liu, Zhengqi,Gu, Mingyu,Li, Wen,Du, Erdeng,Zhang, Yanqiu Q. Microchimica Acta, DOI: 10.1007/s00604-025-07762-1
五、荧光农业与生态监测应用
【Journal of Applied Phycology】Impairment of photosynthetic electron transport in the microalga Chlorella vulgaris by benzenediols: a comprehensive chlorophyll fluorescence analysis
摘要翻译:本研究通过叶绿素荧光分析方法,探究了苯二醇类化合物(邻苯二酚、间苯二酚和对苯二酚)对普通小球藻光合作用过程的影响。模拟实验结果表明,苯二醇类化合物会损害小球藻的光合电子传递功能,为评估此类化合物对水生生态系统的影响提供了重要的荧光检测数据支持。
相关图片:

文献来源:Todorenko, D. A.,Matorin, D. N.,Baizhumanov, A. A.,Bratkovskaya, L. B.,Yakovleva, O. V. Journal of Applied Phycology, DOI: 10.1007/s10811-025-03730-7
【Plant Physiology and Biochemistry】Rapid and nondestructive identification of low-temperature stress severity in Juncao seedlings: Application of chlorophyll a fluorescence combined with visible-near infrared spectroscopy and machine learning
摘要翻译:低温胁迫严重限制了菌草(Cenchrus fungigraminus)的地理分布和生长,导致生长迟缓及产量下降。因此,快速无损监测低温胁迫对于准确评估胁迫程度和及时采取农艺干预措施至关重要。传统温度阈值法常因植株个体差异而误判。为解决这一问题,本研究开发了一种无损检测方法,整合叶绿素 a 荧光(ChlF)、可见 - 近红外(Vis-NIR)光谱和机器学习(ML)算法,实现胁迫程度的精准识别。首先,在梯度温度处理下,同步收集菌草叶片的 ChlF 参数和 Vis-NIR 光谱数据。然后,通过 ChlF 参数和无监督学习算法建立胁迫分类标准,对 Vis-NIR 数据集进行校准。最后,基于 Vis-NIR 数据和 ML 算法构建识别模型。结果表明,大多数 ChlF 参数与菌草的生理生化指标密切相关。利用 ChlF 参数结合 K 均值聚类算法,将所有样品分为无胁迫、轻度胁迫和重度胁迫三类。SHapley 加法解释(SHAP)分析显示,PSII 最大光化学效率是分类的首要贡献指标。ChlF 瞬态、抗氧化酶活性、丙二醛(MDA)含量、光合色素和 SPAD 值的组间显著差异(P<0.05)验证了聚类的可靠性。具体而言,随着胁迫强度增加,ChlF 诱导动力学曲线、Vis-NIR 反射曲线、叶绿素 a、叶绿素 b、总叶绿素和 SPAD 值均下降,而超氧化物歧化酶(SOD)、过氧化物酶(POD)和 MDA 含量总体呈上升趋势。在所有组合中,Vis-NIR 数据经 Savitzky-Golay(SG)平滑处理后结合一维卷积神经网络(1D-CNN)表现出最优且稳健的性能,测试集准确率达到 90.00±0.73%。该研究证实,整合 ChlF、Vis-NIR 光谱和 ML 能够快速无损识别菌草幼苗的低温胁迫程度,为菌草生理状态监测和冷害预警提供了高效技术工具。
相关图片:

文献来源:Jinchai Xu,Conghui Zheng,Qiwei Xie,Yayong Chen,Zhenxiong Huang,Dapeng Ye,Xiangzeng Kong,Haiyong Weng. Plant Physiology and Biochemistry, DOI: 10.1016/j.plaphy.2025.110896
【Smart Agricultural Technology】Point Cloud Feature Optimization of Dual-Mechanism LiDAR with Reflection and Fluorescence Spectra for Plant Classification
摘要翻译:激光雷达(LiDAR)缺乏与植物特性相关的光谱信息,仅依靠三维空间信息和单波段光谱数据,限制了其在复杂环境中的植物识别能力。本研究设计了一种结合反射和荧光的双机制 LiDAR 系统,提出了基于 “空间 - 反射 - 荧光” 五维特征(3D 空间 + 双光谱维度)优化的植物精细分类方法,并验证了该系统和方法在植物精细分类研究中的优势。首先,在前期研究基础上,设计了同轴单源反射 - 荧光双机制 LiDAR 系统,能够准确提取目标植物的关键反射和荧光波段信息。利用生成点云中 “空间 - 反射 - 荧光” 五维数据的内在耦合关系,通过双光谱信息邻域优化确定精确的点云邻域范围。其次,构建了多种适用于双机制 LiDAR 的空间和光谱特征。最后,采用海洋捕食者算法(MPA)进行空谱特征优化,消除特征冗余,确定植物精细分类的最优特征组合。此外,通过双光谱点云邻域标签平滑减少椒盐噪声误差,进一步提高植物分类准确率,为基于 LiDAR 的植物精细分类研究提供了重要参考。与仅使用反射信息的分类结果相比,添加荧光信息后,两个实验场景的总体分类准确率分别提高了 5.15% 和 4.81%。此外,利用 MPA 和双光谱点云邻域标签平滑方法,在两个实验场景中,不同植物类别和生长状态的分类准确率分别达到 98.25% 和 98.78%。
相关图片:

文献来源:Xingtao Tang,Wei Gong,Shuo Shi,Bowen Chen,Qian Xu,Ao Wang,Chengyu Gong,Jiayun Niu,Minghui Wu,Bingrong Song. Smart Agricultural Technology, DOI: 10.1016/j.atech.2025.101718
本周核心亮点总结
本周荧光领域的创新成果呈现多维度突破与跨场景应用深度融合的特点。技术研发层面,从 L - 赖氨酸聚集体的 pH 响应荧光机制、MR-TADF 分子的振动耦合效应,到 DNA 珠空间荧光条形码、双机制荧光 LiDAR 等新型技术,为荧光材料性能优化和检测技术升级奠定了基础。生物医疗领域成为应用核心,涵盖胰腺癌、头颈鳞癌、胶质瘤等多种肿瘤的荧光检测与引导手术,以及缺氧 B 细胞、线粒体功能等细胞层面的精准成像,推动了临床诊断与治疗的精准化进程。
食品与环境检测领域聚焦实用化与高灵敏度,从食用油中抗氧化剂、肉类致病菌到水中重金属离子、微塑料衍生物,荧光传感平台实现了痕量污染物的快速检测,部分技术检测限低至纳摩尔甚至皮摩尔级别,且结合试纸条、智能手机等便携设备,满足现场检测需求。农业与生态监测领域则通过荧光与光谱、机器学习的结合,实现了作物胁迫识别、植物分类、藻类生理影响评估等场景的无损监测,为智慧农业和生态保护提供了高效工具。
整体来看,本周成果不仅展现了荧光技术在材料研发、生物医疗、食品环境、农业生态等领域的广泛适用性,更凸显了 “高灵敏度、高特异性、无创便捷、多模态融合” 的发展趋势,为各行业的技术升级和质量提升提供了强有力的支撑。