Skip to content

NSC通俗阅读,带你探索更多来自《自然》《科学》《细胞》等顶刊中的奇妙研究世界🧪🧠🌍

【Nature】解密膀胱里的“定时炸弹”:为什么男性更容易“中招”?Nature最新研究揭开吸烟与性别的惊人秘密

Gemini_Generated_Image_4p7afo4p7afo4p7a.png

你是否曾思考过这样一个问题:在面对许多疾病,尤其是某些癌症时,男性和女性的风险为何存在显著差异?这背后仅仅是生活习惯的不同,还是隐藏着更深层次的生物学奥秘?

以膀胱癌为例,一个触目惊心的统计数据显示,男性的发病风险竟然是女性的四倍之多 。几十年来,医生和科学家们一直试图解开这个谜团,但始终未能给出一个清晰完整的答案 。与此同时,另一个“老生常谈”的健康杀手——吸烟,也被牢牢地钉在膀胱癌的风险因素榜单上 。

我们都知道吸烟伤肺,但烟雾明明是通过呼吸道进入人体的,它又是如何跨越千山万水,精准地在我们的膀胱里“作恶”的呢?

最近,一篇发表在世界顶级学术期刊《自然》(Nature)上的重磅研究,为我们揭开这冰山一角,提供了革命性的见解 。来自西班牙、美国等多个顶尖研究机构的科学家们,利用一种前所未有的“超深度DNA测序”技术,像手持一台超高倍率的“基因放大镜”,首次得以窥探我们“正常”膀胱组织内部正在上演的惊心动魄的细胞战争 。

这项研究不仅精准回答了为什么男性更容易患上膀胱癌,还颠覆了我们对吸烟致癌方式的传统认知。今天,就让我们一起,跟随这篇前沿论文的脚步,深入我们身体的微观世界,去解密那些潜伏在膀胱里的“定时炸弹”,以及性别和吸烟是如何悄悄为它们“剪断引信”的。


第一幕:细胞江湖的“权力的游戏”——你我体内无时无刻不在上演的“克隆人战争”

在阅读这篇硬核研究之前,我们首先需要刷新一个观念:我们的身体并非一个静态、和谐的整体。恰恰相反,在微观层面,它更像一个风起云涌、暗流涌动的“细胞江湖”。

我们的身体由数万亿个细胞组成,它们在生命活动中不断分裂、更新。在这个过程中,DNA复制偶尔会出错,产生所谓的**“体细胞突变”**。你可以把它想象成细胞在抄写生命蓝图时,不小心写了个错别字。

绝大多数这样的“错别字”无伤大雅,细胞会自行修复,或者这个细胞会自然凋亡。然而,极少数情况下,某个突变恰好发生在了关键的“癌症基因”上,赋予了这个细胞一种“超能力”——比如,长得更快、活得更久、对死亡信号“免疫” 。

拥有这种“超能力”的细胞,就像是在一场生存竞赛中获得了巨大优势的选手。它会不断分裂,产生一群和它一模一样、携带相同突变的后代。这个由单个突变细胞繁衍而来的庞大家族,科学家称之为**“克隆”**(Clone) 。我们的身体组织,实际上是成千上万个这样不同的细胞克隆相互竞争、共存的“马赛克” 。

这场发生在我们“正常”组织里的“克隆人战争”,大多数时候是悄无声息的。这些微小的克隆体并不会立即导致癌症,它们可能潜伏数年甚至数十年 。但它们就像一颗颗被埋下的种子,是癌症演化的第一步,是未来可能爆发的肿瘤的“前身” 。

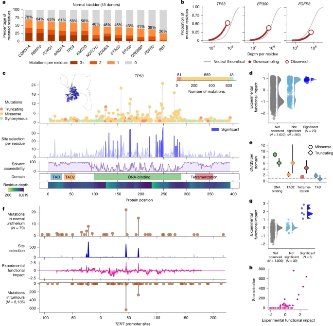
过去,想要在癌症发生前就找到这些“星星之火”是极其困难的,因为它们太小了,常规的检测方法根本无法发现 。而这正是本次《自然》研究的第一个突破点:他们采用了一种名为**“超深度双链DNA测序(ultradeep duplex DNA sequencing)”**的尖端技术 。

image.png

这项技术的精确度高到什么程度?它能从数百万个正常的DNA分子中,精准地识别出那个独一无二的、带有突变的“异类”,其错误率比常规方法低了几个数量级 。正是凭借这把“神兵利器”,科学家们才得以首次清晰地描绘出正常膀胱组织内的“克隆版图”,并开始探寻影响这场战争走向的关键因素。


第二幕:性别之谜——为什么男性的膀胱更容易“养虎为患”?

研究团队从45位已故捐赠者的正常膀胱组织中,采集了79份样本,并对其中16个已知的膀胱癌关键基因进行了超深度测序 。当他们将测序数据按照性别进行分组对比时,一个惊人的差异浮出水面。

他们发现,虽然男性和女性膀胱细胞产生无害突变(即不改变蛋白质功能的突变)的频率相差无几,但在那些能够赋予细胞生长优势的**“驱动突变”**上,男性却显著多于女性 。

尤其是在三个关键的抑癌基因——RBM10CDKN1AARID1A——上,男性的膀胱组织中携带“功能丧失性”驱动突变的细胞克隆数量明显更多 。

这是一个至关重要的发现。它告诉我们,男性膀胱癌风险高,可能并非因为他们的细胞更容易“犯错”(产生突变),而是因为他们的膀胱微环境似乎更倾向于**“筛选”和“纵容”那些已经犯了“致命错误”的细胞存活下来并不断扩张 。这种现象,在进化生物学上被称为“正向选择”(Positive Selection)** 。

打个比方,男女的膀胱组织都像一片土壤,会随机落下各种种子(细胞突变)。但在女性的“土壤”里,有害的“杂草种子”(驱动突变)很难生根发芽。而在男性的“土壤”里,环境似乎更“肥沃”,这些“杂草种子”一旦落下,就更容易茁壮成长,最终形成一个个“杂草克隆”,占据生存空间 。

image.png

更具说服力的是,研究者们在分析了数千份真实的膀胱癌肿瘤样本后发现,RBM10CDKN1A 这两个基因,在男性患者的肿瘤中也确实比女性患者中突变得更频繁 。这有力地证明,科学家们在正常组织中观察到的性别差异,与最终形成的癌症特征是紧密相连的。 image.png

那么,究竟是什么造就了男性膀胱这片更容易“养虎为患”的土壤呢?论文推测,这可能与男女之间内在的生理差异(如性激素水平)或外部环境暴露(某些男性接触更多的职业致癌物)有关 。虽然这项研究没有给出最终答案,但它无疑为未来的研究指明了方向:解开膀胱癌性别差异之谜的关键,或许就藏在这些影响细胞克隆“正向选择”的因素之中。


第三幕:吸烟的“共犯”身份——不只是纵火犯,更是危险的“助燃剂”

接下来,让我们聚焦另一个主角——吸烟。传统观念认为,烟草中的致癌物进入体内,会直接攻击DNA,导致基因突变,像一个四处点火的“纵火犯”。然而,这次的研究揭示了吸烟在膀胱癌中一个更隐蔽、也更阴险的角色。

科学家们重点关注了一个名为**TERT**的基因。这个基因负责生产“端粒酶”,一种可以延长细胞寿命的物质,被誉为细胞的“永生之钥”。在超过70%的膀胱癌中,都能找到_TERT_基因“启动子”(调控基因开关的区域)的突变 。这种突变会让细胞获得近乎无限分裂的能力,是癌变过程中的关键一步。

研究团队在分析正常膀胱组织时发现,这种危险的_TERT_启动子突变,与两个因素高度相关:年龄和吸烟史

具体来说,在55岁以上的捐赠者中,有吸烟史的人,其膀胱组织中携带_TERT_启动子激活突变的细胞克隆数量,显著高于从不吸烟的人 。

最令人震惊的转折点来了:科学家们在吸烟者的膀胱样本中,并没有找到一个普遍性的、由烟草直接引起的“突变指纹” 。也就是说,吸烟对膀胱的主要作用,似乎不是大幅增加新的基因突变数量

image.png

那么,它是如何增加癌症风险的呢?答案是:“促进”(Promotion) 。

烟草中的有害物质,扮演了一个**“助燃剂”**的角色。它们并没有直接去点燃新的火焰(制造新突变),而是为那些已经存在、带有_TERT_突变的小火星(细胞克隆),疯狂地“浇上汽油”,让它们迅速壮大,形成燎原之势 。

这个发现完美地解释了为什么吸烟对膀胱的伤害如此之大。它不是通过“广撒网”式地制造随机突变,而是“精准打击”,加速了那些最具癌变潜力的细胞克隆的扩张。它让那些本可能需要数十年才能发展成气候的“定时炸弹”,进入了倒计时的“快车道”。


第四幕:开启“上帝视角”——从正常组织中预见癌症的未来

这项研究除了揭示性别和吸烟的秘密外,还提出了一个极具颠覆性的概念,可能彻底改变我们未来研究和预防癌症的方式——“自然饱和突变解析”(Natural Saturation Mutagenesis)

这是一个听起来有些复杂的术语,但其背后的思想却非常巧妙。在实验室里,为了弄清楚一个基因的每个部分到底有什么功能,科学家们会进行“饱和突变实验”,即人为地在这个基因的每一个位点上制造突变,然后观察细胞会发生什么变化 。这是一个耗时耗力,成本极高的过程。

而这项研究的科学家们意识到,其实大自然本身,就在我们每个人体内,进行着一场规模宏大、持续一生的“饱和突变实验” 。

在我们的一生中,体内数以万亿计的细胞经历了无数次分裂,这期间几乎所有可能的基因突变都已经在某个细胞中悄然发生过。这就像是自然母亲在“盲投”各种突变。而我们身体的组织环境,则像一个严苛的“筛选器”,只有那些能带来生存优势的突变(驱动突变)才会被“选择”出来,并扩张成克隆 。

过去我们无法读取这场“自然实验”的结果。但现在,借助超深度测序技术,我们终于可以直接观察这场实验的最终产物。通过分析“正常”组织中哪些突变得以“胜出”并形成克隆,我们就能反推出哪些突变是真正危险的“驱动者” 。

image.png

例如,研究团队对著名的抑癌基因_TP53_进行了分析。他们发现,在正常膀胱组织中被“正向选择”出来的_TP53_突变位点,与在数万个肿瘤样本中观察到的高频突变位点,以及在实验室中被证实功能影响最大的位点,高度重合 。

这意味着什么?这意味着我们不再需要等到肿瘤形成之后,才能去研究哪些突变是致病的。我们可以在**“癌前”阶段**,通过深入分析一个人的正常组织,就能绘制出他体内潜藏的“风险地图”,识别出那些正在悄悄扩张的危险克隆。这为癌症的超早期预警、风险评估乃至预防性干预,打开了一扇全新的大门 。


结语:写在我们基因里的警示录

这篇发表在《自然》上的研究,就像一部深入我们身体内部的纪录片,它用严谨的数据和前沿的技术,为我们讲述了一个关于细胞、基因、性别和生活习惯的深刻故事。

让我们总结一下这项研究带给我们的核心启示:

  1. 男性的高风险有据可循:男性膀胱癌风险是女性的四倍,其深层原因之一可能在于男性的膀胱微环境,更容易“筛选”和“助长”携带特定致癌基因突变的细胞克隆。

  2. 吸烟是“助燃剂”,而非简单的“纵火犯”:吸烟对膀胱癌的巨大推动作用,更多体现在它加速了已有危险突变(如_TERT_启动子突变)细胞的扩张,而非单纯引起新的突变。这警示我们,戒烟,无论何时都不晚,因为它可以立刻停止为体内的“癌前病变”火上浇油。

  3. 癌症预防的新曙光:通过超深度测序技术,我们未来或许能从看似健康的组织中,洞察到癌症最初的萌芽,实现真正的“防患于未然”。

这项研究不仅是一次科学上的巨大突破,更是对我们每个人生活方式的郑重提醒。它告诉我们,那些看似遥远的健康风险,其实早已在我们体内的微观战场上埋下伏笔。每一个选择,每一次暴露,都可能改变这场细胞战争的平衡。

了解我们身体的运作规律,尊重科学的警示,或许才是我们能送给自己最好的健康礼物。


📕文章信息: Calvet, F., Blanco Martinez-Illescas, R., Muiños, F. et al. Sex and smoking bias in the selection of somatic mutations in human bladder. Nature (2025). https://doi.org/10.1038/s41586-025-09521-x