【Adv.Mater.】一文读懂“89.3% 抑瘤率”NIR‑II 激发 Type‑I 共轭聚合物光敏剂
文章标题: NIR-II-Excited Type-I Conjugated Polymer Photosensitizer for Cancer Photodynamic Therapy
通讯作者: Bin Liu
文章链接: https://doi.org/10.1002/adma.202520650

文章概要
引言
光动力治疗(PDT)因其微创、高选择性等优势在肿瘤治疗中备受关注。相比依赖氧气的 Type‑II 光敏剂,Type‑I 光敏剂通过电子转移产生超氧阴离子(•O₂⁻)和羟基自由基(•OH),在缺氧肿瘤中表现更优。然而,目前多数有机光敏剂仍依赖 NIR‑I(650–900 nm)激发,组织穿透深度有限。NIR‑II(1000–1700 nm)激发可显著提升穿透深度,但真正能被 NIR‑II 激发的 Type‑I 有机光敏剂极为稀少,且往往需要高功率激光或联合光热治疗才能产生有效疗效。
本研究提出一种基于“空间电荷转移(through-space CT)”的分子设计策略,通过将电子受体(PNT)与电子给体(PFT)以共价方式连接,构建出可被 1064 nm 激发的高效 Type‑I 光敏剂 PNT‑PFT 纳米颗粒(NPs),在低功率 NIR‑II 激光下即可实现强效 ROS 生成与显著抑瘤效果。

主要实验及结论
研究首先通过一步法 Stille 聚合构建出 D‑A 型区块共聚物 PNT‑PFT,并利用 F‑127 包覆形成水分散性良好的纳米颗粒。光谱分析显示,单独的 PNT 或 PFT 在 NIR‑II 区域无吸收,而 PNT‑PFT NPs 在 1064 nm 处呈现显著增强的吸收,证明空间电荷转移有效拓展了吸收带至 NIR‑II 区域。

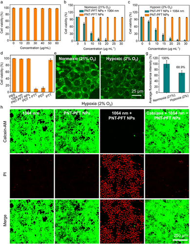
在 ROS 生成实验中,PNT‑PFT NPs 在低功率(300 mW cm⁻²)1064 nm 激发下可高效产生 •O₂⁻,其强度远高于物理混合体系 PNT:PFT NPs。电子顺磁共振(ESR)进一步证实了 •O₂⁻ 的生成。电化学测试表明,PNT 与 PFT 能级匹配良好,利于电子从 PFT 向 PNT 的定向迁移,从而提升 ROS 产率。

细胞实验显示,PNT‑PFT NPs 在无光条件下几乎无毒性,而在 1064 nm 激发下可在常氧与缺氧条件下均表现出强效光毒性,细胞死亡率超过 90%。进一步的机制研究表明,其细胞杀伤主要来自 PDT,而非光热效应。

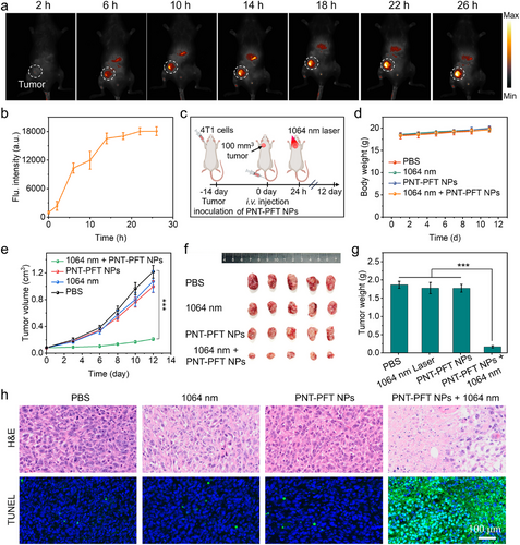
在 4T1 乳腺癌小鼠模型中,PNT‑PFT NPs 可实现清晰的 NIR‑II 荧光成像,并在低功率 NIR‑II 激发下实现 89.3% 的肿瘤生长抑制率。组织学分析显示显著的肿瘤细胞凋亡,而主要器官无明显毒性,证明其良好的生物安全性。
总结及展望
本研究提出的“基于共价连接 D‑A 单元的空间电荷转移”策略,为构建真正意义上可被 NIR‑II 激发的 Type‑I 有机光敏剂提供了全新的设计范式。PNT‑PFT NPs 在低功率 NIR‑II 激光下即可高效产生活性氧,突破了传统 NIR‑II 光敏剂需高功率或联合光热治疗的限制,实现了深部肿瘤的高效 PDT。
未来,这一策略有望推广至更多有机光敏剂体系,推动 NIR‑II 激发 PDT 在临床中的实际应用,为深部肿瘤治疗提供更安全、更高效的解决方案。