【Angew.Chem.】突破 Raman 成像局限!新型传感器实现 3 类生物分析物活细胞同步成像,灵敏度提升 38 倍
文章标题:Reaction‐Based Ratiometric Sensors for Simultaneous Multi‐Bio‐Analyte Imaging in Living Cells Using Spontaneous Raman Scattering 通讯作者:Ankona Datta 文章链接:https://doi.org/10.1002/anie.202522980

文章概要
拉曼散射因峰宽窄的特性,在多生物分析物成像领域具有巨大潜力,尤其是炔烃 / 腈基标签可进入细胞沉默区,推动了拉曼探针的发展。然而,当前拉曼响应比率传感器面临重大挑战:炔烃 / 腈基的拉曼散射截面低,导致探针灵敏度不足,且多数依赖不易获取的受激拉曼技术,适用于更易普及的自发拉曼成像平台的传感器仍较为稀缺。针对这一问题,研究团队提出了创新解决方案,开发出基于 “推拉” 效应的新型活性炔烃标签拉曼传感器(ABATaRs),有效突破了现有技术瓶颈。

在传感器设计方面,团队以提高灵敏度为核心目标,采用供体 - 受体修饰的 “推拉” 二元芳香单炔支架结构。通过电子结构计算发现,这种设计能显著提升拉曼散射活性(RSA),所开发的 ABATaRs 传感器计算得出的拉曼散射活性是基准物质 5 - 乙炔基 - 2'- 脱氧尿苷(EdU)的 12 - 38 倍。实验测定显示,其拉曼强度相较于 EdU 也有 5 - 22 倍的显著提高,炔烃伸缩振动相对于二甲基亚砜 C - H 伸缩振动的相对拉曼散射截面最高可达 466。同时,设计中还考虑了传感反应前后炔烃单元有效共轭的变化,确保反应后炔烃伸缩频率产生最大偏移,为实现比率型传感奠定基础,且极性取代基的引入还改善了传感器的溶解度问题。

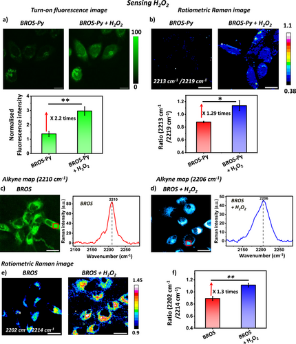
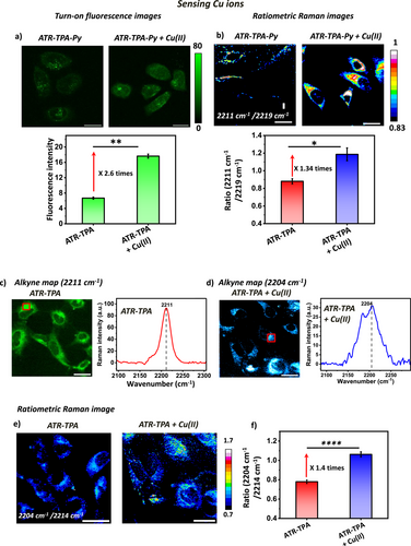
为验证设计的通用性,研究团队开发了针对 pH、过氧化氢(H₂O₂)和铜离子(Cu²⁺)的细胞渗透性比率型 ABATaRs 传感器。在体外实验中,这些传感器表现出优异的性能:pH 传感器在 pH 4 和 pH 7.4 条件下,炔烃伸缩频率有 13 - 18 cm⁻¹ 的显著偏移;H₂O₂传感器与 H₂O₂反应后,频率偏移达 9 - 14 cm⁻¹;铜离子传感器在谷胱甘肽存在下与 Cu²⁺反应,频率偏移为 9 - 11 cm⁻¹。通过 LC - ESI - MS 实验,证实了传感器与分析物反应后发生 C - O 键断裂生成相应产物;荧光实验表明部分传感器(如 Py 系列和 BROS - SalF)可作为双模态拉曼 - 荧光传感器,且对目标分析物具有高选择性,在其他生物分析物存在时响应无明显变化。此外,传感器在细胞培养基中稳定性良好,反应动力学符合活细胞实验要求,MTT 实验也证明其在测试浓度和孵育时间内无细胞毒性。

在活细胞成像应用中,ABATaRs 传感器展现出卓越性能。所有 8 种传感器在 5 分钟内即可穿透细胞,仅需 1 - 5 μM 的低浓度就能在自发拉曼显微镜下对活细胞内生理和病理水平的生物分析物进行成像。对于 H₂O₂成像,BROS 和 BROS - Py 等传感器能清晰区分细胞基础 H₂O₂水平与氧化应激状态下的水平,且 BROS - Py 可通过荧光和拉曼双模态成像,结合体外荧光校准曲线,能检测到细胞内 5 - 6 μM 的 H₂O₂变化,这一浓度与神经退行性疾病、纤维化和转移相关的氧化应激水平相符。在铜离子成像方面,ATR - TPA 和 ATR - TPA - Py 传感器可区分细胞内生理基础铜离子水平与威尔逊病等病理状态下的升高水平,ICP - MS 数据显示外源性铜离子处理后细胞内铜离子水平升高 17 - 21 倍,与病理相关。pH 传感器如 ATR - probe 能通过炔烃伸缩频率的差异,映射活细胞内 pH 的异质性。值得注意的是,ATR - TPA 传感器还能将自发拉曼成像速度提升至 3.6 分钟 / 帧,远超当前 > 10 分钟 / 帧的常规水平。

研究的重大突破在于实现了活细胞内多种生物分析物的同步成像。首先,将 ATR - TPA 与商用核 DNA 追踪探针 EdU 结合,可同时对细胞质中的 ATR - TPA 和细胞核中的 EdU 进行成像,且两者拉曼峰无重叠。更关键的是,团队设计合成了新型腈基修饰的 H₂O₂响应拉曼传感器 BROS - CN,其与 ATR - TPA 结合,首次实现了活细胞内铜离子和 H₂O₂的同步 multiplex 成像。通过不同处理条件下的拉曼峰变化,可清晰区分两种分析物的存在状态,为研究细胞 redox 稳态相关疾病(如威尔逊病、阿尔茨海默病等)提供了强大工具。

此外,细胞定位实验发现,所有 ABATaRs 传感器在细胞质和某些点状结构中均有分布,与溶酶体共定位程度低(皮尔逊系数,而与线粒体有较好的共定位(皮尔逊系数 > 0.5),线粒体的碱性 pH 环境有利于传感反应后直接形成阴离子裂解产物,进一步保证了传感效果。该研究开发的 ABATaRs 传感器不仅合成简便、可修饰性强,能拓展用于多种生物分析物的检测,还凭借低浓度成像、高灵敏度和多分析物同步成像的优势,有望推动拉曼传感器在化学和生物学实验室的广泛应用,为生命过程的深入研究开辟新途径。
