【JACS】病治好了药还在,是否担心用了铂药后体内是否有残留?水溶性荧光传感器助力检测血液、尿液及腹水中顺铂的精准测定
总结
本研究开发了基于噻吩骨架的水溶性荧光传感器,用于临床癌症患者体液中微量顺铂的定量检测。这些传感器在活细胞、大鼠组织和斑马鱼中展现了优异的灵敏度和抗干扰能力,首次实现了对卵巢和膀胱癌患者体液中顺铂水平的定量检测,与ICP-MS检测结果高度一致,为临床顺铂监测提供了新方法。

摘要
本研究针对临床癌症患者体液中顺铂(cDDP)的准确定量需求,开发了一系列基于噻吩骨架的水溶性荧光传感器。这些传感器通过引入硫醚基团,利用铂的亲硫性,实现了对cDDP的高灵敏度和特定性检测。在活细胞、大鼠组织和斑马鱼中的实验表明,这些传感器具有出色的检测性能。特别是,Rh3和Rh4传感器首次实现了对卵巢和膀胱癌患者多种体液中cDDP水平的定量检测,检测结果与ICP-MS高度一致,为临床顺铂治疗监测提供了一种新工具。

研究结果分类展示
1. 传感器设计与合成:
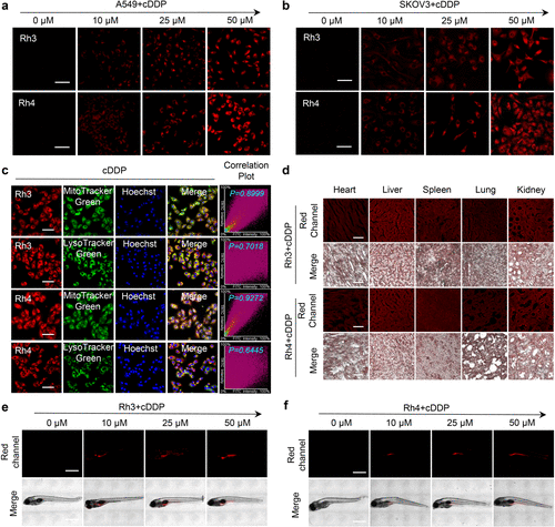
- 设计并合成了基于噻吩骨架的荧光传感器Rh1-6,通过改变硫醚基团来调节识别单元的立体位阻和电子效应。
- Rh3和Rh4表现出对cDDP的最佳响应,具有80倍和120倍的信号增强。

2. 检测性能:
- Rh3和Rh4在水溶液中对cDDP的检测限分别为71 nM和47 nM,远低于临床顺铂浓度。
- 与cDDP的结合常数分别为1748 M^-1和2818 M^-1,显示出高亲和力。

- 选择性与稳定性:
- Rh3和Rh4对cDDP的选择性高,对其他Pt(II)药物和生物相关金属离子的激活能力低。
- 在宽pH范围和长时间储存下,传感器的荧光强度稳定,显示出良好的pH稳定性和光稳定性。

- 体内外应用:
- 在活细胞、大鼠组织和斑马鱼中成功成像cDDP,显示出传感器的生物相容性和成像能力。

- 在卵巢和膀胱癌患者的体液中实现了cDDP的定量检测,与ICP-MS结果一致,验证了传感器的临床应用潜力。

参考文献
Cao, Z.; Yan, R.; Chen, J.; She, M.; Jia, S.; Sun, W.; Liu, P.; Zhang, S.; Li, J.-L. Water-Soluble Fluorescent Sensors for Quantification of Trace Cisplatin in Body Fluids from Clinical Cancer Patients. J. Am. Chem. Soc. 2024, jacs.4c10460. https://doi.org/10.1021/jacs.4c10460.