【Biomaterials】新型增强光热和光动力的方法:减少热和ROS传递距离
总结
本研究设计并合成了一种新型的外泌体装饰的生物异质结构(E-bioHJ),该结构通过减少热和ROS传递距离,增强了光热疗法(PTT)和光动力疗法(PDT)的疗效,对抗细菌和肿瘤细胞。 
摘要
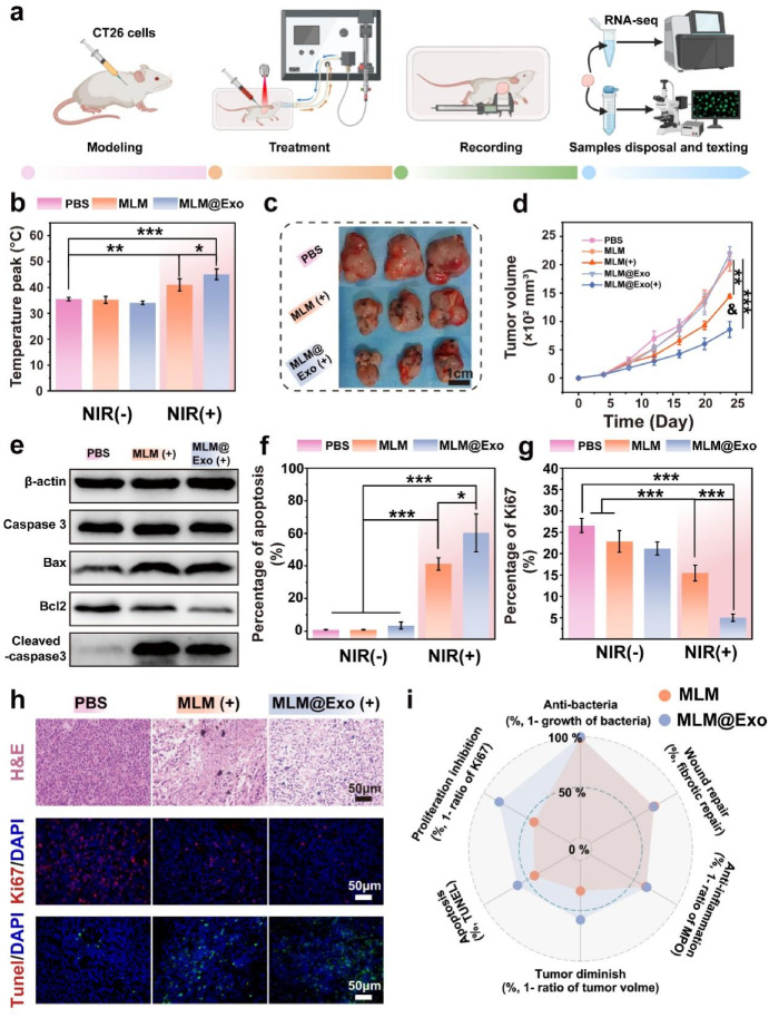
该研究首先阐述了传统抗生素和抗肿瘤药物治疗细菌感染和肿瘤的局限性,并强调了PTT和PDT作为有效的治疗模式。为了克服这些疗法中的热和ROS传递距离限制,研究者们设计了一种以CT26肿瘤细胞源外泌体装饰的双金属氮化物(MXene,Ti3C2)和液金属(LM)的生物异质结构(MLM@Exo bio-HJ)。通过实验验证,该结构在808 nm近红外光激发下能够有效产生热和ROS,并且通过减少热和ROS的传递距离,提高了对细菌和肿瘤细胞的杀伤效率。此外,研究还揭示了该结构的制备过程、性能测试、反细菌作用、促进感染伤口愈合以及抗肿瘤效果。最后,研究发现,与未修饰的MLM结构相比,外泌体的装饰能够显著提高肿瘤治疗效果,这为临床治疗提供了新的策略。 
细节
传统治疗方法的局限性:
传统的抗生素和抗肿瘤药物面临抗药性和疗效低下的问题。
PTT和PDT的作用机制:
PTT通过光热转换材料产生热能量,PDT则利用光能激活光敏感剂产生ROS,两种方法均能有效杀灭细菌和肿瘤细胞。 
异质结构的设计:
MXene和LM的异质结构能够形成Shcottky杂质层,促进电荷迁移和ROS产生。

外泌体的作用:
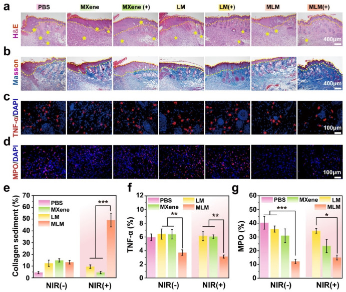
外泌体的装饰不仅提高了材料的靶向性,还缩短了热和ROS的传递距离,增强了疗法效果。 
实验验证:
通过体内外实验验证了MLM@Exo bio-HJ在杀灭细菌、促进感染伤口愈合和抗肿瘤方面的效果。


潜在的临床应用: 本研究提供了一种新的治疗策略,有望在临床上用于治疗细菌感染和肿瘤。 
参考文献
Li, Y.; Chen, L.; Chen, Y.; Shi, H.; Yu, S.; Funmilayo, A.; Wu, C.; Wang, C.; Deng, Y. Exosome-Decorated Bio-Heterojunctions Reduce Heat and ROS Transfer Distance for Boosted Antibacterial and Tumor Therapy. Biomaterials 2024, 122921. https://doi.org/10.1016/j.biomaterials.2024.122921.