【Biomaterials】硅纳米颗粒结合吖啶橙,X射线触发的放射动力疗法(RDT)来对抗宫颈癌
总结
本研究设计了一种以介孔硅纳米粒子为基础,通过X射线触发的放射动力疗法(RDT)来对抗宫颈癌。

摘要
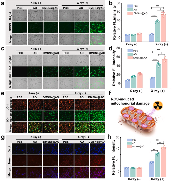
研究人员合成了一种响应X射线的介孔硅纳米粒子(DMSNs),并将其装载了X射线激活的光敏剂吖啶橙(AO),形成了DMSNs@AO纳米疗法药物。该药物能够在肿瘤微环境(TME)中,特别是在高浓度的双氧水H2O2的存在下,通过X射线诱导的方式,在肿瘤部位高效释放AO,从而产生大量的活性氧(ROS),破坏线粒体膜电位(MMP),抑制DNA损伤修复,引起细胞周期阻滞,促进肿瘤细胞凋亡,并逆转耐射性。实验结果显示,与单纯放射疗法相比,DMSNs@AO在体外和体内实验中都显示出更高的放射增敏比(SER),对抗耐辐射射宫颈癌的效果更佳,且具有良好的生物相容性和低毒性。
观点
耐射的宫颈癌是女性健康中的一个重大威胁,传统的治疗方法存在局限性,而放射动力疗法(RDT)能够通过生成深层组织穿透的ROS来逆转耐射性。

DMSNs能够在TME中响应X射线,引发AO的释放,这种选择性的释放方式减少了药物的代谢毒性和副作用。

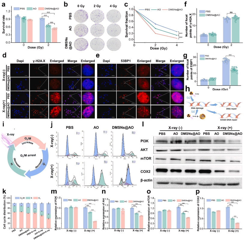
- DMSNs@AO在体外实验中显示出对耐射宫颈癌细胞(R-SiHa)的高效放射增敏作用,通过增加ROS的产生,降低MMP,抑制DNA修复,阻滞细胞周期,促进凋亡。

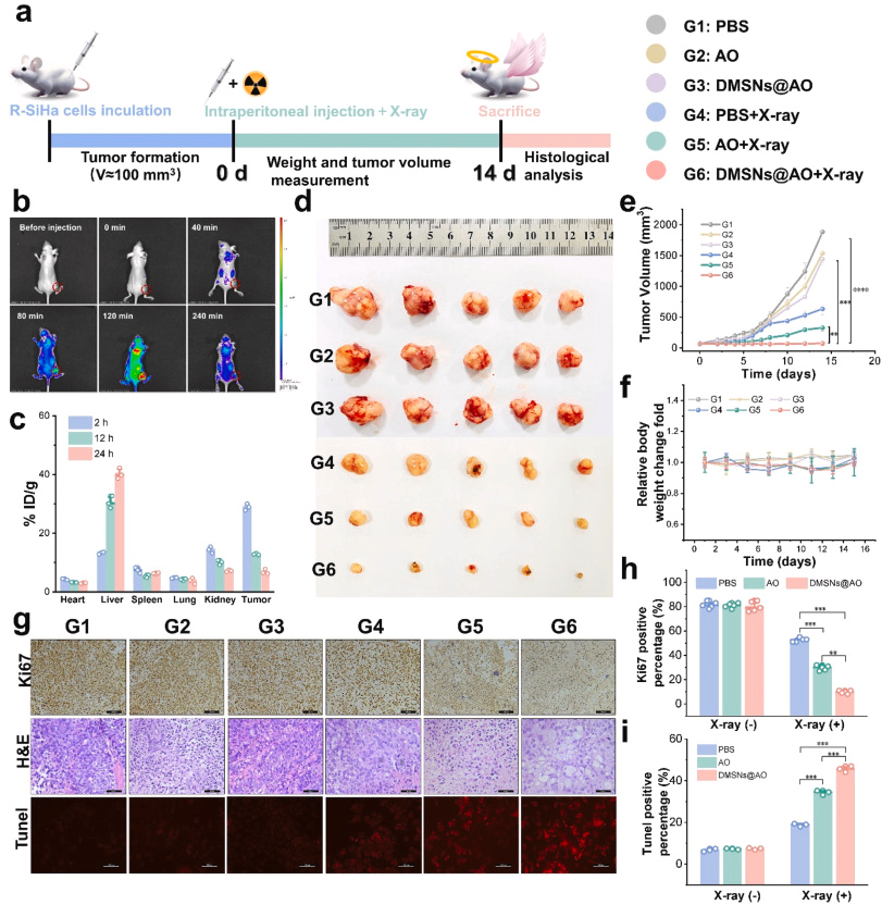
- 实验室小鼠模型的研究表明,DMSNs@AO在体内具有良好的放射增敏效果,能够显著抑制肿瘤生长,且对主要器官的毒性较低。

- 研究发现,DMSNs@AO通过抑制PI3K/AKT/mTOR信号通路和降低COX2的表达,进一步增强了对耐射宫颈癌细胞的放射敏感性。

- 本研究的结果强调了DMSNs@AO在治疗深层和耐射性宫颈癌方面的卓越应用前景。

参考文献
Yang, Z.; Ren, X.; Li, L.; Zhang, J.; Yang, X.; Zhang, Y.; Whittaker, A. K.; Yang, B.; Wang, T.; Lin, Q. Trojan-Horse Inspired Nanoblaster: X-Ray Triggered Spot Attack on Radio-Resistant Cancer through Radiodynamic Therapy. Biomaterials 2025, 313, 122814. https://doi.org/10.1016/j.biomaterials.2024.122814.