【Biomaterials】荧光和光声(FL/PA)双模式探针: 用于动脉粥样硬化斑块成像的对活性氧 (ROS) 响应探针
总结
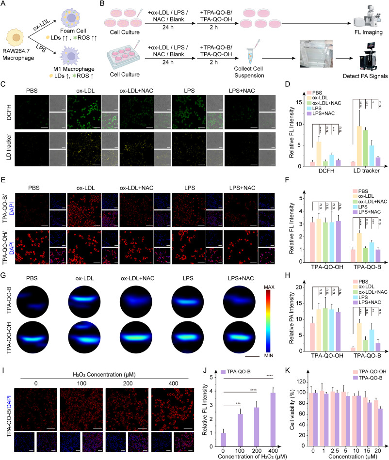
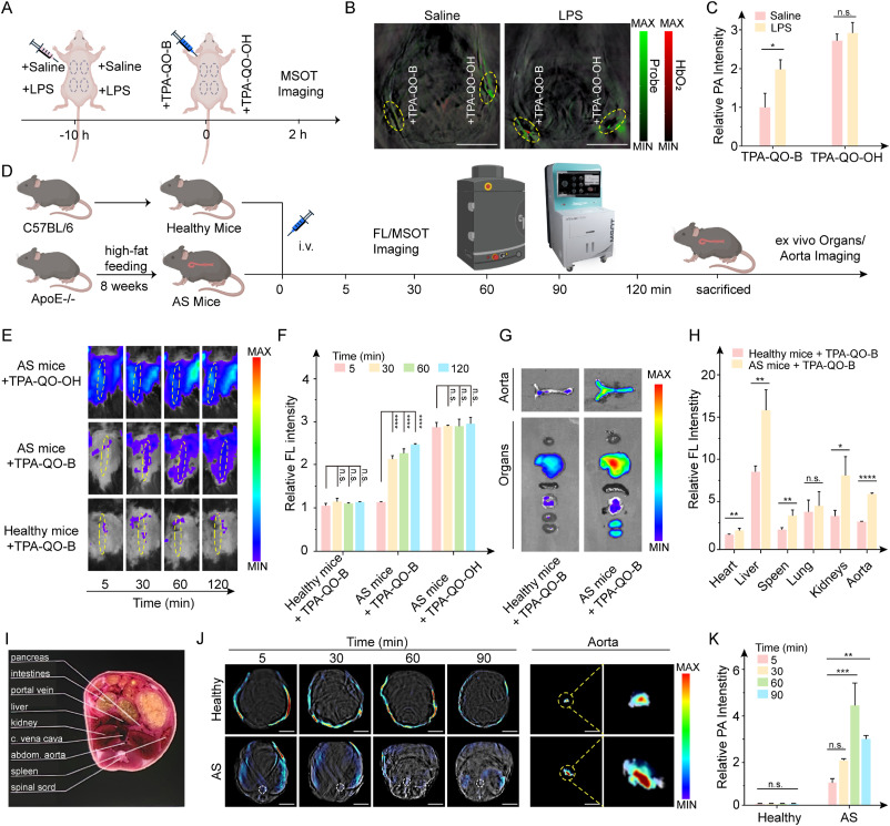
本研究开发了一种可以响应活性氧物种(ROS)的近红外(NIR)荧光和光声(FL/PA)双模态探针TPA-QO-B ,用于早期动脉粥硬(AS )成像,该探针能够在ROS存在时显著放大FL/PA信号,从而提高了对AS 的检测准确性和深层组织穿透能力。

摘要
在本研究中,研究者们设计并合成了一种新型的近红外(NIR)荧光和光声(FL/PA)双模态探针TPA-QO-B ,该探针特别针对活性氧物种(ROS),这是动脉粥硬(AS )早期阶段的重要生物标志物。TPA-QO-B 由两种染料TPA-QI和O-OH通过Knoevenagel反应连接而成,并通过引入ROS特异性的硼酸酯基团来实现对ROS的响应。在ROS的存在下,TPA-QO-B 会发生结构变化,导致荧光和光声信号显著增强,从而实现对AS 的高灵敏度和高分辨率成像。研究表明,TPA-QO-B 在体内外的实验中都显示出对ROS的高选择性和高响应性,能够在AS 模型小鼠中实现深度组织穿透的NIR荧光和PA成像。此外,该探针在细胞水平和组织水平的实验中也证明了其良好的生物相容性和潜在的临床应用价值。这项研究为AS 的早期诊断和治疗提供了一种新的分子工具,并为未来的生物成像和药理学研究开辟了新的途径。
观点
- AS 的早期诊断对于有效治疗至关重要,而现有的荧光探针在深层组织穿透方面存在限制。
- ROS在AS 的病理生理过程中起着关键作用,是早期AS 的重要生物标志物。
- TPA-QO-B 探针的设计基于ROS特异性的硼酸酯基团,能够在ROS的存在下发生结构变化,从而放大FL/PA信号。

- TPA-QO-B 探针在体外实验中展现了对H2O2的高响应性和选择性,以及在ROS存在时的信号放大效果。

在细胞水平的实验中,TPA-QO-B 能够有效区分ROS富集的细胞,并在AS 模型小鼠中实现了深度组织的FL/PA成像。

TPA-QO-B 探针在体内外的实验中都显示出优异的生物相容性和潜在的临床应用潜力。

- 该研究为AS 的早期诊断提供了一种新的分子工具,并为未来的生物成像和药理学研究开辟了新的途径。
- 未来的研究将集中在开发NIR-II(1000-1700 nm)探针上,以实现更深层次的组织成像和光热疗法。
参考文献
Yu, Q.; Duan, Y.; Liu, N.; Zhu, Z.; Sun, Y.; Yang, H.; Shi, Y.; Li, X.; Zhu, W.-H.; Wang, L.; Wang, Q. Fluorescence and Photoacoustic (FL/PA) Dual-Modal Probe: Responsive to Reactive Oxygen Species (ROS) for Atherosclerotic Plaque Imaging. Biomaterials 2024, 122765. https://doi.org/10.1016/j.biomaterials.2024.122765.