【Nature】工程化益生菌:癌症免疫治疗的革命性进展
引言
在癌症治疗的漫漫征途中,科学家们一直在探索更精准、更有效的策略。最近,《Nature》杂志上发表的一项研究,为我们揭示了一种全新的方法——利用工程化益生菌进行肿瘤新抗原递送,激活人体免疫系统对抗肿瘤。以下是对这项突破性研究的专业解读。
🌟 工程化益生菌:癌症治疗的新突破
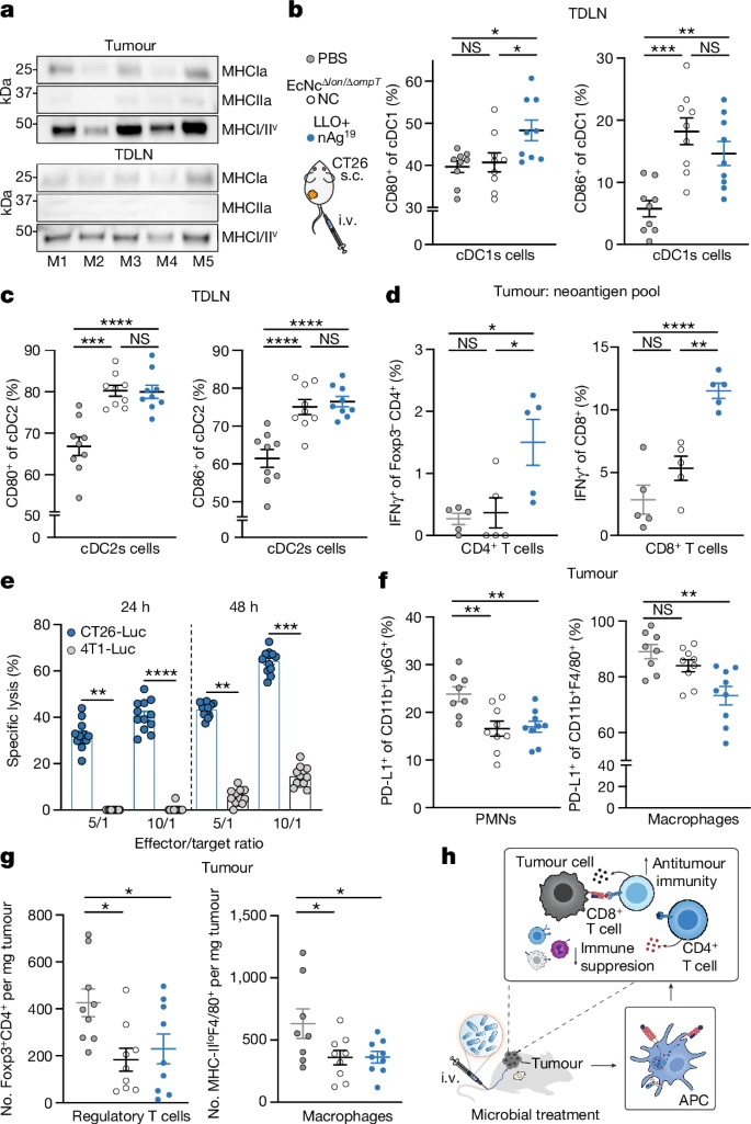
在这项研究中,科学家们利用合成生物学技术,改造了益生菌大肠杆菌Nissle 1917(EcN),使其能够表达和递送肿瘤特异性的新抗原。这些新抗原是由肿瘤细胞的突变产生的,能够被免疫系统识别为非自身成分,从而激活免疫反应。

🔬 肿瘤新抗原:免疫治疗的精准钥匙
肿瘤新抗原是肿瘤细胞特有的,不存在于正常细胞中,因此可以作为免疫治疗的理想靶点。文章中提到,通过预测和选择具有高亲和力的新抗原,可以设计出能够激活CD4+和CD8+ T细胞的免疫反应,从而对肿瘤细胞进行精确打击。

🛠️ 工程化改造:提升递送效率和安全性
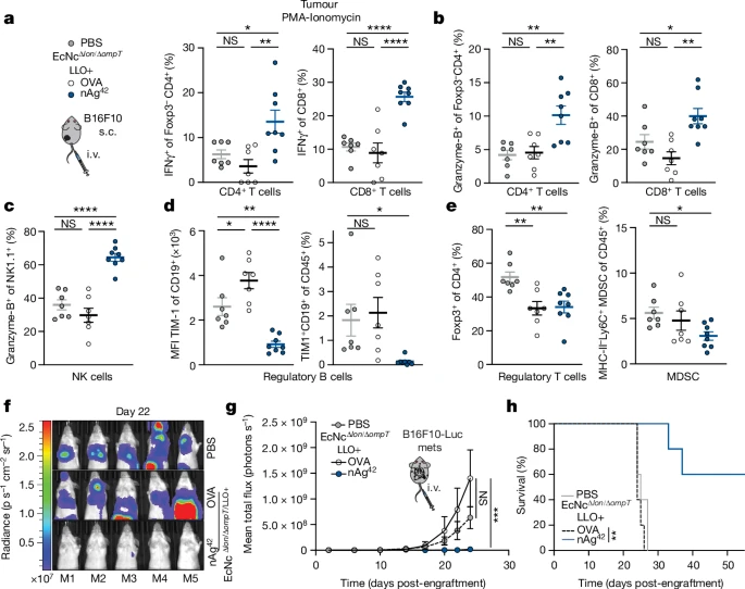
文章详细描述了如何通过优化新抗原构建形式、去除隐秘质粒、删除Lon和OmpT蛋白酶等手段,提高新抗原在细菌中的积累。此外,通过增加细菌对吞噬细胞的易感性,提高了新抗原的递送效率。同时,通过表达Listeria monocytogenes的孔形成蛋白LLO,促进了新抗原在细胞质中的递送,增强了MHC I类分子的呈递,激活了TH1型免疫反应。 
🐁 动物模型验证:疗效与安全性
在动物模型中,工程化益生菌显示出了显著的抗肿瘤效果,包括抑制肿瘤生长和延长生存期。文章中的数据表明,这种疗法具有良好的耐受性,体重变化较小,表明其安全性。 
🚀 临床前研究:为临床试验铺路
尽管这项研究还处于临床前阶段,但其展现出的潜力为未来的临床试验提供了坚实的基础。如果临床试验成功,这种基于益生菌的新抗原递送系统有望为癌症患者提供一种新的治疗选择。 
结语
这项研究不仅展示了合成生物学在癌症治疗中的应用潜力,也为精准医疗提供了新的思路。通过精确递送肿瘤新抗原,激活免疫系统,这种方法有望实现对肿瘤的精准打击,减少对正常组织的损害,为癌症治疗带来革命性的改变。
参考文献
Redenti, A., Im, J., Redenti, B. et al. Probiotic neoantigen delivery vectors for precision cancer immunotherapy. Nature (2024). https://doi.org/10.1038/s41586-024-08033-4