【Biomaterials】基于细菌的纳米材料,通过光诱导形成三级淋巴结构,增强针对结肠癌的免疫应答
总结
这项报道主要研究了一种基于光敏性的细菌系统E@L-P/ICG,该系统通过内部载体细胞因子LIGHT以及表面修饰的含有ICG的聚丙烯酸/聚丙烯酸-聚乙二醇胶囊(P/ICG NPs),能够在肿瘤微环境中诱导形成三级淋巴组织(TLS),从而增强免疫反应并对结直肠癌(CRC)进行治疗。

摘要
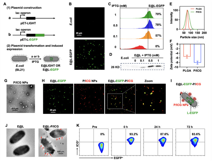
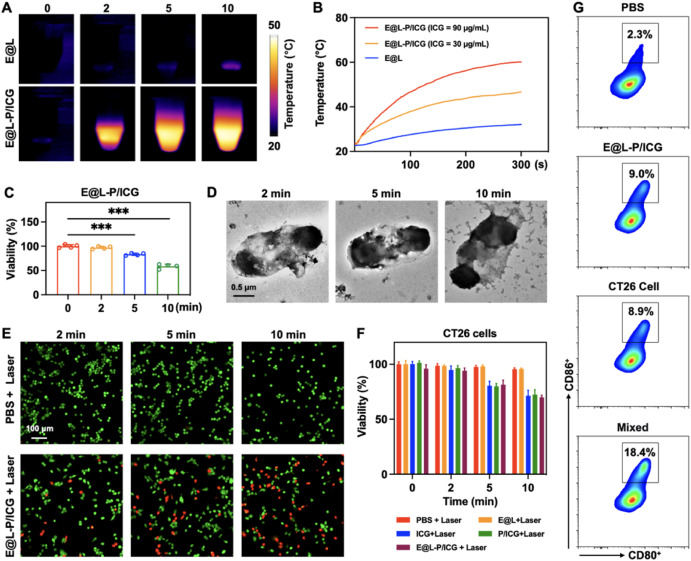
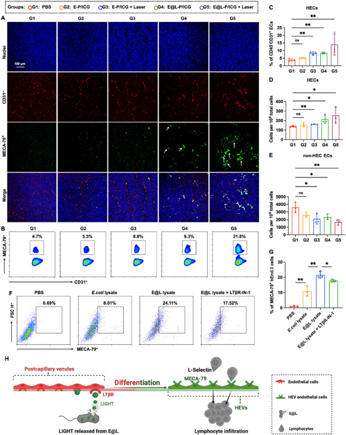
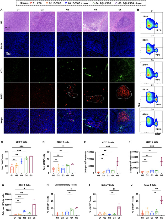
结直肠癌(CRC)是全球常见的恶性肿瘤之一,TLS的形成与CRC患者的预后良好相关。研究小组设计并制造了一种名为E@L-P/ICG的光敏性细菌系统,该系统通过基因工程技术使用的E. coli内部表达LIGHT细胞因子,并通过电静结合方法在细菌表面修饰了含有ICG的P/ICG NPs。实验结果表明,E@L-P/ICG在小鼠异种移植模型中积累到结肠肿瘤组织后,能够在激光照射下产生温和的光热效应,导致细菌系统自我破裂,释放LIGHT和肿瘤抗原,进而激活适应性免疫反应,诱导TLS的形成。LIGHT的释放还能刺激高内皮血管(HEVs)的生成,促进淋巴细胞在肿瘤微环境中的浸润,加速TLS的形成。实验还验证了E@L-P/ICG系统在体内的安全性和抗肿瘤效果,结果显示该系统能够显著抑制肿瘤生长并延长小鼠的生存期。因此,E@L-P/ICG系统具有在临床上治疗CRC的潜力。
观点
TLS在CRC中的重要性:
TLS在CRC中的存在与患者的预后良好相关,能够在肿瘤微环境中本地激活适应性免疫反应。

E@L-P/ICG系统的设计与制造:
研究小组设计了E@L-P/ICG系统,通过基因工程使E. coli内部表达LIGHT,并在其表面修饰了含有ICG的P/ICG NPs,以实现光敏性和肿瘤靶向治疗。 
光热效应诱导免疫激活:
E@L-P/ICG在激光照射下产生温和的光热效应,导致细菌系统破裂,释放LIGHT和肿瘤抗原,激活抗原提呈细胞(APCs),促进适应性免疫反应。 
LIGHT刺激HEVs生成:
LIGHT的释放能够促进HEVs的生成,这些血管对于TLS中淋巴细胞的浸润至关重要,是TLS形成的关键因素。 
E@L-P/ICG系统的安全性与抗肿瘤效果:
实验结果表明,E@L-P/ICG系统在体内具有良好的生物相容性,并能够有效抑制肿瘤生长,延长小鼠的生存期。 
TLS形成的免疫增强作用:
TLS的形成有助于T和B淋巴细胞在肿瘤微环境中的有效浸润,增强了适应性免疫反应,对抗肿瘤的生长具有重要意义。 
参考文献
Wang, Q.; Ren, J.; Lin, X.; Zhang, B.; Li, J.; Weng, Y. Inflammatory Stimulus-Responsive Polymersomes Reprogramming Glucose Metabolism Mitigates Rheumatoid Arthritis. Biomaterials 2025, 312, 122760. https://doi.org/10.1016/j.biomaterials.2024.122760.