【Biomaterials】用于增强癌症抗肿瘤疗法的 pH/NIR 双响应纳米平台
总结
本研究通过合成聚丙酸(PAA)/介孔钙磷(mCaP)/介孔铜磷(mCuP)纳米球(NS),创造了一种多功能的纳米平台,用于增强癌症治疗诊断(theranostics),特别是通过诱导铜死亡(cuproptosis)以及结合光热疗法(PTT)和化疗药物(如多柔比星(DOX))的综合治疗效果。 
摘要
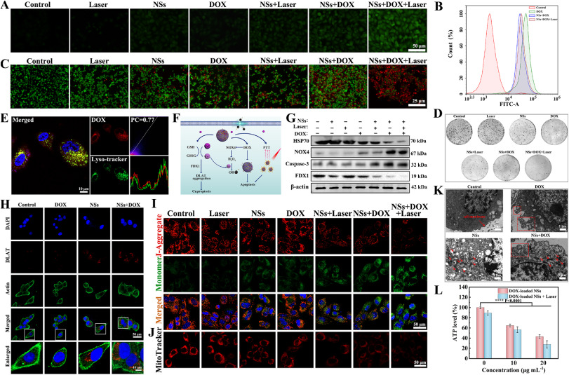
研究团队设计并制备了一种基于聚丙酸(PAA)的多功能纳米平台,通过引入介孔钙磷(mCaP)和介孔铜磷(mCuP),该平台能够在肿瘤微环境(TME)的酸性和近红外(NIR)光照条件下,释放铜离子以诱导铜死亡(cuproptosis),同时提供光热疗法(PTT),并具有高效的化疗药物载体能力。该纳米球(NS)的合成过程利用了PAA的金属chelating能力,通过精确控制电荷相互作用和温度下的分子动力学模拟,优化了纳米球的形成和离子安装过程。实验结果显示,PAA/mCaP/mCuP NSs具有良好的离子释放能力、高效的药物载放和pH/NIR双重响应性,以及在体内外的显著杀癌效果。In vitro实验证明了NSs在促进ROS生成、诱导DLAT蛋白聚集、消耗葡萄糖酸氢酯(GSH)以及提高细胞氧化应激的能力。In vivo实验进一步验证了NSs在光热疗法和化疗药物作用下的强大抗肿瘤效果,并且证实了其在动物体内的生物安全性。 
观点
多功能纳米平台的设计与合成:
研究利用PAA作为骨架材料,通过精确控制电荷相互作用,合成了具有pH和NIR双重响应性的PAA/mCaP/mCuP NSs。 
铜死亡(cuproptosis)的诱导作用:
NSs能够在肿瘤微环境的酸性条件下释放铜离子,诱导铜死亡,这为癌症治疗提供了新的策略。

光热疗法(PTT)的疗效:
NSs在NIR光照下产生的热效应不仅可以直接杀伤肿瘤细胞,还能提高ROS生成和药物释放的效率。

化疗药物的载放:
NSs作为药物载体,能够高效地载放和在肿瘤微环境中控制释放DOX,实现化疗疗效。 
细胞氧化应激和ROS生成:
NSs能够促进ROS的生成,导致葡萄糖酸氢酯(GSH)的消耗,增加细胞的氧化应激。 
生物安全性和生物相容性:
实验结果表明,NSs在体内外都表现出良好的生物相容性和生物安全性。 
综合治疗效果:
通过结合铜死亡、光热疗法和化疗,NSs展现了在体内外的显著杀癌效果,为癌症治疗提供了有效的治疗方案。 
参考文献
Sun, B.; Gao, W.; Yu, X.; Zhang, C.; Du, H.; Luo, Y.; Zhu, J.; Yang, P.; Zhang, M. Charge Regulated pH/NIR Dual Responsive Nanoplatforms Centered on Cuproptosis for Enhanced Cancer Theranostics. Biomaterials 2024, 122907. https://doi.org/10.1016/j.biomaterials.2024.122907.