【Biomaterials】交变磁场+磁性纳米粒子,提升268%肿瘤富集效果!
总结
本研究发展了一种基于磁性纳米粒子(SPIO)的靶向治疗策略,通过在体内应用交变磁场(AMF)来增强肿瘤靶向能力。 
摘要
在本研究中,研究者们设计并合成了一种功能化的超参磁铁纳米粒子(SPIO-Tf),通过将转铁蛋白(Tf)作为靶向配体,连接到SPIO表面,以靶向肿瘤细胞。为了克服蛋白质冠(PC)对纳米粒子靶向能力的负面影响,研究者们采用了一种远程磁热thermal刺激方法。这种方法利用SPIO在AMF作用下产生的热效应,重新暴露在PC中被覆盖的Tf,从而恢复了其与肿瘤细胞表面转铁蛋白受体(TfR)的结合功能。研究者们通过体外和体内实验验证了AMF刺激下SPIO-Tf的靶向能力显著提高。实验结果表明,AMF刺激后的SPIO-Tf在肿瘤组织中的积累量是未刺激组的2.68倍,并且在体内的安全性和普适性也得到了证实。这一发现为利用外部磁场调控纳米粒子在体内的蛋白质冠组成,从而提高靶向治疗和诊断的效率,提供了新的策略。 
细节
PEG-carboxyl-modified IONPs的制备及表征

Tf-functionalized SPIOs的制备及表征

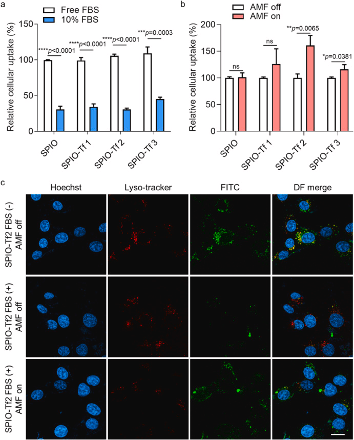
磁热刺激提高了靶细胞对 SPIO-Tf 的吸收。

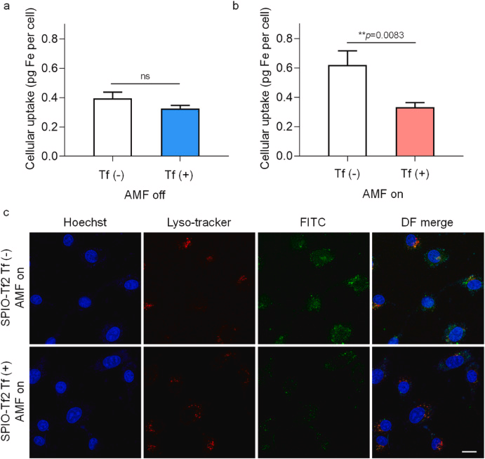
游离 Tf 预处理对靶细胞摄取 AMF 刺激的 SPIO-Tf2 的影响

AMF刺激对含血清环境中SPIO-Tf2、不同PEG分子量的SPIO-Tf2和SPIO-HER2活性靶向性的影响。

AMF刺激的SPIO-Tf在皮下A549肿瘤小鼠中的生物分布

DAB 染色显示 AMF 刺激的 SPIO-Tf 在肿瘤组织中的分布。

参考文献
Zhang, T.; Li, J.; Lu, J.; Li, J.; Zhang, H.; Miao, Y.; Liu, X.; He, Y.; Yang, L.; Fan, H. Enhanced Tumor-Targeting Ability of Transferrin-Functionalized Magnetic Nanoparticles by in Vivo AMF Stimulation. Biomaterials 2025, 315, 122925. https://doi.org/10.1016/j.biomaterials.2024.122925.