【Biomaterials】近红外激活的AIE光敏剂实现选择性肿瘤的消融
总结
本研究通过在尿素酶框架内引入聚集引发发光(AIE)效应的近红外(NIR)光活性化合物,开发了一种可激活的NIR AIE光感应剂(a-NA-PSNP),用于NIR-II荧光导航的光动力治疗(PDT),以实现选择性的肿瘤治疗。
摘要
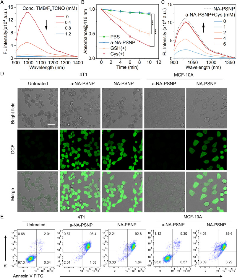
在本研究中,研究者们合成了一种具有大π共轭平面结构和聚集引发发光效应组的NIR光感应剂(N-PS),用于肿瘤诊断和治疗。N-PS在胎牛血清白蛋(BSA)中聚集形成纳米粒子(NA-PSNP),显示出高量子产率(2.32%)和高活性氧自由基(ROS)产量(4.47%),以及良好的光稳定性。通过将N-PS与响应肿瘤微环境中的胱氨酸(Cys)/谷胱甘肽(GSH)的电荷转移复合物(CTC)框架在BSA中,研究者们制备了可激活的a-NA-PSNP。CTC作为能量受体,在正常组织和细胞中抑制了NA-PS的荧光和ROS生成能力。在肿瘤微环境中,CTC因Cys/GSH的作用而分解,导致a-NA-PSNP恢复NIR-II荧光并有效生成ROS。实验结果显示,a-NA-PSNP在体内外均能被肿瘤微环境中的Cys/GSH有效激活,并且在NIR-II成像和PDT中表现出良好的肿瘤靶向性和治疗效果。 
观点
聚集引发发光效应:
研究中合成的N-PS利用聚集引发发光(AIE)效应,在聚集状态下提高了其在NIR-II区域的荧光和ROS生成能力,这对于提高PDT的效率至关重要。 
肿瘤微环境响应:
a-NA-PSNP的设计允许其在肿瘤微环境中的Cys/GSH存在下被激活,这种选择性减少了对正常组织的光致毒性。
NIR-II荧光成像:
利用a-NA-PSNP的NIR-II荧光特性,可以实现高分辨率的肿瘤成像,为PDT提供了精确的指导。 
ROS生成和消耗:
a-NA-PSNP在激活后能有效生成ROS,同时消耗肿瘤细胞内的Cys/GSH,进一步调节肿瘤的还原微环境,增强PDT的疗效。

生物相容性和安全性:
实验结果表明,a-NA-PSNP具有良好的生物相容性和安全性,对正常细胞几乎没有毒性,而对肿瘤细胞具有显著的杀伤作用。
实验验证:
通过体外细胞实验和体内小鼠模型实验,验证了a-NA-PSNP在肿瘤成像和治疗中的有效性和安全性。
参考文献
Wu, K.; Liu, J.; Zhang, X.; Chao, Z.; Fang, Y.; Zhu, Y.; Liu, Y.; Zhang, X.; Wang, Q.; Ju, H.; Liu, Y. Bovine Serum Albumin Framed Activatable NIR AIE Photosensitizer for Targeted Tumor Therapy. Biomaterials 2024, 122918. https://doi.org/10.1016/j.biomaterials.2024.122918.