【Adv. Mater.】既要又要还要,可注射、可喷涂,快速高信噪比的新型荧光手术导航探针
总结
本研究开发了一种可注射和喷雾的荧光纳米探针Poly-g-BAT,用于快速实时检测人类结肠癌。该探针能够通过内化和激活机制,在新鲜切除的人类结肠癌组织和动物模型中实现快速的肿瘤成像,显著提高了肿瘤与正常组织的信噪比(TNR),并能够识别微小的前肿瘤性病变。
摘要
研究人员设计并合成了一种新型的荧光纳米探针Poly-g-BAT,Poly-g-BAT通过GGT催化的γ-谷氨酸水解快速内化,并在肿瘤细胞内通过NQO1激活,释放出近红外荧光探针,实现肿瘤的快速成像。实验结果表明,Poly-g-BAT在新鲜人类结肠癌组织和小鼠模型中的应用,能够通过喷雾方式实现3分钟左右肿瘤边界的显著可视化,并且信噪比(>12.3)高于使用ICG或其他探针。此外,通过肌注的方式,Poly-g-BAT还能够识别直径小于1mm的微小结肠癌病变。研究还评估了Poly-g-BAT的生物安全性,证明了其在动物模型中的良好生物相容性。这一发现为肿瘤切除手术提供了一种新的、高效的荧光成像指导方法,有望在临床应用中提高肿瘤切除的精确性和安全性。 
观点
Poly-g-BAT纳米探针能够通过GGT和NQO1的酶活性快速内化和激活,实现肿瘤特异性成像。这一设计策略克服了现有荧光探针在肿瘤成像中的局限性,如非特异性成像和操作过程中的组织污染问题。
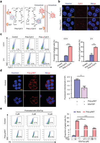
图1. γ-谷氨酰水解介导的细胞快速吸收通过实验验证,Poly-g-BAT在体内外条件下均展现出对肿瘤组织的高特异性和高TNR值,这表明该探针具有潜在的临床应用价值,能够在手术中辅助快速准确地识别和切除肿瘤组织。
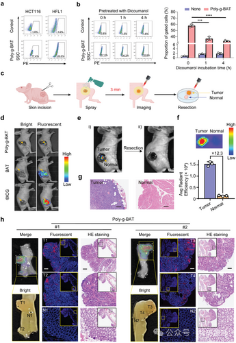
图2. 小鼠模型原位喷洒后的荧光成像Poly-g-BAT探针的设计和应用展示了一种新型的肿瘤成像技术,它不仅能够通过喷雾形式快速标记肿瘤边界,还能够通过静脉注射识别微小的肿瘤病变,这对于提高结肠癌手术的精确性和降低复发风险具有重要意义。
图3. 原位喷涂聚-g-BAT引导的肿瘤切除术研究还强调了Poly-g-BAT探针的生物安全性,通过对小鼠的长期观察和组织学分析,证明了其在体内的良好生物相容性和低毒性,为未来的临床试验和应用打下了基础。
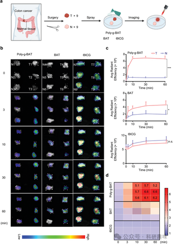
图4. 使用 Poly-g-BAT、BAT 和 ICG 进行人体结肠组织成像
参考文献
Zhang, B.; Lu, J.; Lin, X.; Wang, J.; Li, Q.; Jin, T.; Shi, Q.; Lu, Y.; Zhang, J.; Deng, J.; Zhang, Y.; Guo, Y.; Gao, J.; Chen, H.; Yan, Y.; Wu, J.; Gao, J.; Che, J.; Dong, X.; Gu, Z.; Lin, N. Injectable and Sprayable Fluorescent Nanoprobe for Rapid Real‐Time Detection of Human Colorectal Tumors. Advanced Materials 2024, 2405275. https://doi.org/10.1002/adma.202405275.