【Biomaterials】大小可调的纳米团簇可重塑肿瘤和肿瘤引流淋巴结的免疫抑制微环境,改善癌症免疫疗法
总结
本研究开发了一种可以在肿瘤微环境和肿瘤引流淋巴结中共同调控免疫状态的大小可变纳米簇SPN-R848,以提高癌症免疫疗法的效果。 
摘要
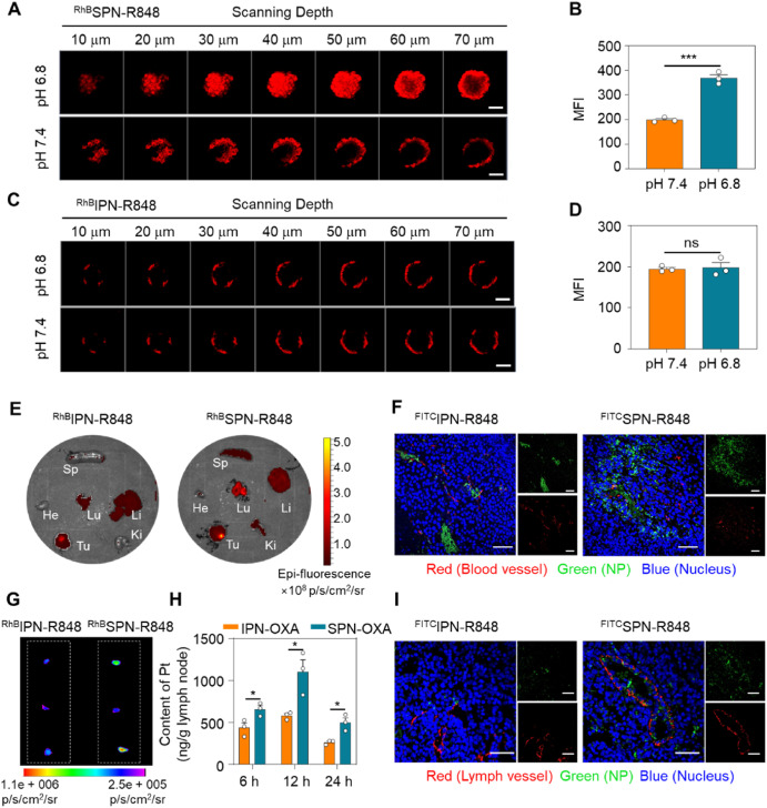
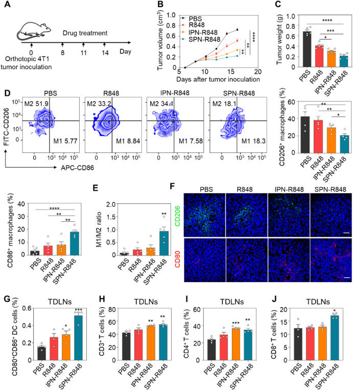
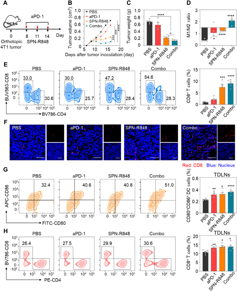
研究人员设计并合成了一种名为SPN-R848的pH敏感大小可变纳米簇,该簇能够在肿瘤酸性环境下从大小约150 nm的原始簇分解成大约8 nm的小纳米粒。这种大小转换不仅增强了其在肿瘤组织中的渗透和血管输送,还促进了其在肿瘤引流淋巴结中的运输和分布。实验结果表明,SPN-R848能够有效地重塑肿瘤微环境,通过使肿瘤相关巨噬细胞从M2型偏向M1型,并在肿瘤引流淋巴结中激活树突状细胞(DCs),从而协同促进了杀伤T细胞的产生和刺激,抑制了乳腺癌和黑色素瘤小鼠模型中的肿瘤生长。此外,研究还发现,与单独使用免疫检查点抑制剂(ICIs)如anti-PD-1抗体相比,SPN-R848与ICIs结合使用能够显著增强抗肿瘤效果,减少肺转移灶的数量,并延长小鼠的生存时间。这一发现表明,同时调控肿瘤和淋巴结的免疫微环境可能是激发强大的抗肿瘤免疫反应的有前途的方向。

观点
SPN-R848纳米簇能够在肿瘤酸性环境下发生大小转换,这一特性有助于提高其在肿瘤内的渗透和在TDLNs中的分布。

SPN-R848通过调节巨噬细胞和DCs的活性,促进了杀伤T细胞的产生,从而抑制了肿瘤生长。

与免疫检查点抑制剂(ICIs)如αPD-1抗体结合使用,SPN-R848可以进一步增强抗肿瘤免疫应答。

转录组分析揭示了SPN-R848单药和联合治疗对肿瘤免疫微环境的调节作用。



SPN-R848在小鼠模型中显示出良好的生物安全性,为临床应用提供了可能性。

参考文献
Tong, Q.-S.; Huang, H.; Yu, H.-H.; Liu, R.; Shen, S.; Du, J.-Z. A Size-Switchable Nanocluster Remodels the Immunosuppressive Microenvironment of Tumor and Tumor-Draining Lymph Nodes for Improved Cancer Immunotherapy. Biomaterials 2024, 122910. https://doi.org/10.1016/j.biomaterials.2024.122910.