【Adv. Mater.】NIR-II吸收和75.14%的光热转换效率,新型喹诺酮纳米颗粒促进树突状细胞成熟、M1巨噬细胞极化
总结
研究开发了一种基于喹诺酮结构的全融合环受体-供体-受体(A-D-A)分子SKCN,并制备了FA-SNPs和FA-SRNPs纳米颗粒。该纳米颗粒在NIR-II光声成像和光免疫治疗中表现出显著的肿瘤靶向性和治疗效果。

摘要
本研究合成了一种新型喹诺酮结构的全融合环受体-供体-受体(A-D-A)分子SKCN,并制备了FA-SNPs和FA-SRNPs纳米颗粒。SKCN具有显著的π电子离域和键长均匀性,显著降低了带隙,表现出强NIR-II吸收和75.14%的光热转换效率。通过引入免疫调节剂R848,FA-SRNPs纳米颗粒有效调节肿瘤免疫微环境,减少Tregs和M-MDSCs的浸润,促进树突状细胞成熟、M1巨噬细胞极化,并激活CD8⁺ T细胞和NK细胞。在正位卵巢癌和乳腺癌模型中,FA-SRNPs展示了强大的肿瘤靶向性、光声成像能力和显著的肿瘤抑制效果。
研究结果分类展示
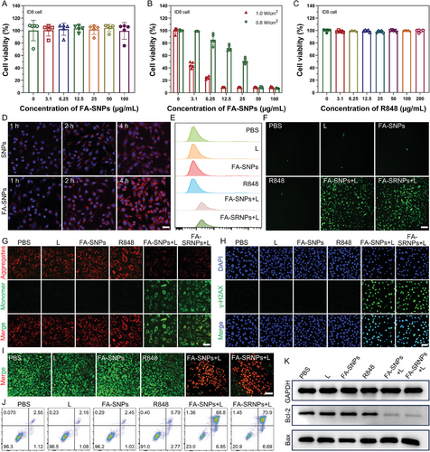
纳米颗粒的制备与表征
- 合成方法:通过2,10-二溴-12,13-双(2-乙基己基)-3,9-二十一烷基-12,13-二氢-[1,2,5]噻二唑并[3,4-e]噻吩并[2',3':4,5]吡咯并[3,2-g]噻吩并[2',3':4,5]噻吩并[3,2-b]吲哚与丙二腈偶联并经DDQ氧化合成SKCN分子。
- 表征方法:利用透射电子显微镜(TEM)、动态光散射(DLS)和紫外-可见光谱(UV-Vis)对FA-SNPs和FA-SRNPs进行表征,确认其结构和尺寸。

光物理性质
- 吸收光谱:SKCN在四氢呋喃(THF)溶液中的最大吸收峰为921 nm,FA-SNPs的最大吸收峰为941 nm,固态SKCN薄膜的最大吸收峰为1050 nm。
- 光热转换效率:FA-SNPs的光热转换效率为75.14%。

体内外实验
- 体外实验:FA-SNPs在ID8细胞中的摄取量显著高于非FA修饰的SNPs,且在1064 nm激光照射下表现出显著的细胞毒性。


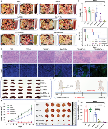
- 体内实验:在正位卵巢癌和乳腺癌小鼠模型中,FA-SRNPs展示了显著的肿瘤靶向性和光声成像能力,并显著抑制了肿瘤生长和转移。




这项研究展示了喹诺酮结构在NIR-II光声成像和光免疫治疗中的巨大潜力,为未来的肿瘤治疗提供了新的思路和方法。详细信息可以在这里找到。
参考文献
G. Niu, G. Song, Y. Kang, Y. Zhai, Y. Fan, J. Ye, R. Li, R. Li, Y. Zhang, H. Wang, Y. Chen, X. Ji, Quinoidal Semiconductor Nanoparticles for NIR-II Photoacoustic Imaging and Photoimmunotherapy of Cancer. Adv. Mater. 2024, 2415189. https://doi.org/10.1002/adma.202415189