【Biomaterials】新型MOF框架实现化学-铁死亡双重治疗效果
总结
该研究报道了一种基于铁的金属有机框架(MOF)纳米平台,该平台具有逆磁共振调节(ReMRT)性质,能够在非侵入性条件下高度敏感地多尺度可视化肿瘤细胞死亡过程中的铁死亡,并通过加载化疗药物DOX实现化学-铁死亡双重治疗效果。
摘要
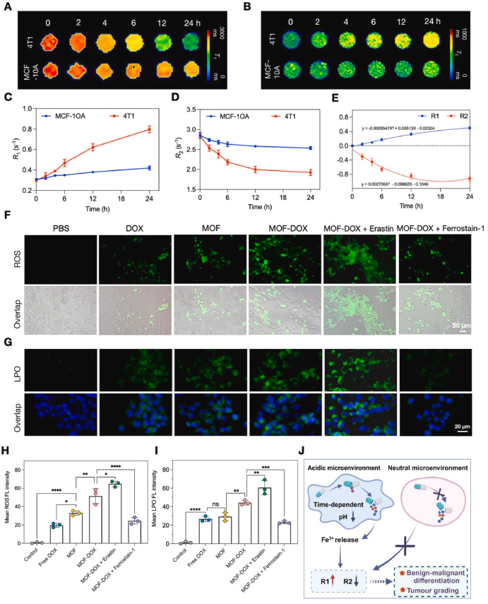
研究团队合成了一种铁基的MOF纳米平台,用于实现高敏感性的磁共振成像(MRI),以及通过加载DOX来增强对肿瘤的治疗效果。该纳米平台在酸性肿瘤微环境中能够发生结构变化,释放铁离子,进而促进细胞内活性氧(ROS)的生成,导致脂LPO和细胞死亡,从而实现铁死亡。通过MRI的T1和T2映射,研究者观察到在酸性条件下,T1信号增强(ON),而T2信号减弱(Reverse ON),这种逆向调节现象被称为ReMRT。利用ReMRT特性,研究人员开发了一种名为“面积重建”的计算方法,通过计算不同时间点的T1和T2 relaxation time变化,大幅提高了对肿瘤相关生物标志物的检测敏感性,相比于传统的MRI方法,敏感性提高了约95.1倍。
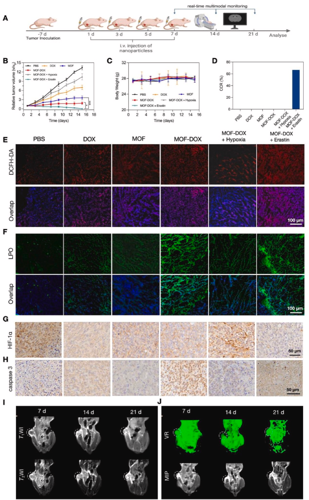
在体外实验中,该团队证明了MOF-DOX纳米平台能够在酸性条件下有效释放DOX,并且与Erastin(铁症诱导剂)的结合能够进一步增强治疗效果。在体内实验中,MOF-DOX纳米平台显示出在肿瘤部位的显著磁共振信号变化,并且能够在不同时间点监测到肿瘤的ROS生成和LPO水平的变化,从而实现对治疗效果的实时监控。最终,MOF-DOX纳米平台在小鼠模型中显示出优异的抗肿瘤效果,并且能够通过MRI成像监测治疗过程中的肿瘤体积变化。 
观点
逆磁共振调节(ReMRT)特性
该研究首次报告了基于铁的MOF纳米平台的ReMRT特性,该特性能够在酸性肿瘤微环境中引起显著的MRI信号变化,从而实现对肿瘤的高敏感性检测和治疗监控。

高敏感性的MRI成像:
通过“面积重建”算法,研究团队提高了MRI成像的敏感性,使得对肿瘤的检测更为精确,为肿瘤的早期诊断和治疗效果评估提供了新的工具。 
化学-铁死亡双重治疗:
MOF-DOX纳米平台不仅能够实现化学治疗,还能够通过促进ROS生成和LPO来实现铁死亡,两种治疗方式相互作用,提高了整体的治疗效果。 
实时监控治疗效果:
利用MRI成像技术,研究人员能够实时监控治疗过程中的生物标志物变化,如ROS和LPO的水平,这对于评估治疗效果和调整治疗策略具有重要意义。 
肿瘤微环境的靶向治疗:
该研究利用肿瘤的酸性微环境来实现纳米平台的激活和药物的释放,这种靶向性能够提高治疗的效率和减少副作用。

临床转化潜力:
MOF-DOX纳米平台的成功应用在小鼠模型中,表明其具有潜在的临床转化价值,为未来的肿瘤治疗提供了新的思路和方法。


参考文献
Zhu, Y.; Deng, J.; Lu, H.; Mei, Z.; Lu, Z.; Guo, J.; Chen, A.; Cao, R.; Ding, X.; Wang, J.; Forgham, H.; Qiao, R.; Wang, Z. Reverse Magnetic Resonance Tuning Nanoplatform with Heightened Sensitivity for Non-Invasively Multiscale Visualizing Ferroptosis-Based Tumor Sensitization Therapy. Biomaterials 2025, 315, 122935. https://doi.org/10.1016/j.biomaterials.2024.122935.