【JACS】上转换纳米颗粒锚定金属-有机框架纳米结构,像控制空调一样控制癌症的治疗
总结
本研究提出了一种创新的远程控制癌症光遗传疗法策略,通过将光遗传学与离子疗法相结合,利用上转换纳米颗粒(UCNP)和金属-有机框架(MOF)纳米结构,实现了对癌细胞活动的精确操控,为癌症治疗提供了新的可能性。

摘要
本研究介绍了一种新型的远程控制癌症光遗传疗法,该疗法结合了光遗传学技术和离子疗法,通过使用上转换纳米颗粒(UCNP)和金属-有机框架(MOF)纳米结构,实现了对癌细胞的精准控制。UCNP能够将穿透力强的近红外光转换为可见光,激活光敏感的离子通道,而MOF则作为金属离子的储库,在肿瘤的酸性微环境中释放离子。该研究展示了通过简便方法合成的水分散UCNP-MOF纳米复合材料,这些材料能够有效地将质粒DNA传递到癌细胞中,实现光激活阳离子通道的原位表达。研究结果表明,该疗法在多种肿瘤模型中均显示出良好的效果,包括皮下结肠肿瘤、皮下乳腺癌肿瘤和原位乳腺癌肿瘤。这项研究是光遗传学临床应用的重要一步,对推进癌症治疗技术具有重要意义。

研究结果分类展示
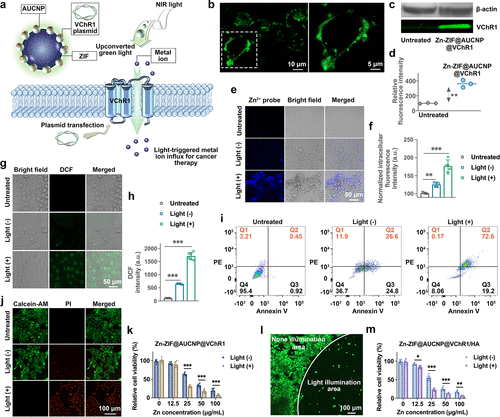
1. 纳米结构的合成与特性
- 成功合成了水分散的UCNP-MOF纳米复合材料,这些材料继承了UCNP的光上转换能力和MOF的pH响应性。

- 通过TEM、SEM、EDS和XRD等技术对纳米结构进行了详细的表征。

2. 光遗传疗法的体外实验
- 验证了VChR1质粒在癌细胞中的成功表达和光激活阳离子通道的构建。
- 展示了980 nm光照下,UCNP-MOF纳米复合材料处理的癌细胞内锌离子水平的显著增加。

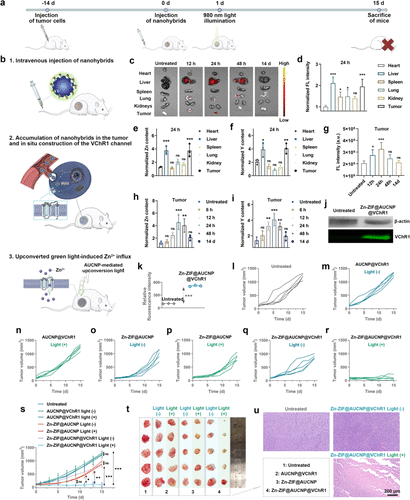
3. 光遗传疗法的体内实验
- 通过皮下和原位肿瘤模型,证明了UCNP-MOF纳米复合材料在体内的肿瘤抑制效果。

- 通过H&E染色等方法,观察到治疗组肿瘤细胞的广泛凋亡或坏死。

4. 免疫反应激活
- 研究了UCNP-MOF纳米复合材料激活的免疫反应,包括树突状细胞成熟和T细胞浸润。


参考文献
Chen, X.; Zhang, X.; Liu, Y.; Chen, Y.; Zhao, Y. Upconversion Nanoparticle-Anchored Metal–Organic Framework Nanostructures for Remote-Controlled Cancer Optogenetic Therapy. J. Am. Chem. Soc. 2024, jacs.4c11196. https://doi.org/10.1021/jacs.4c11196.