【Nature】你用永远也想不到,影响乳腺肿瘤对化疗的敏感性的原因竟会是这个
总结
研究发现,乳腺肿瘤对新辅助化疗(NAC)的反应在不同的发情周期阶段存在显著差异。特别是在黄体期(dioestrus)阶段开始治疗时,肿瘤对化疗的敏感性显著降低。
摘要
本研究探讨了发情周期对乳腺肿瘤新辅助化疗(NAC)敏感性的影响。在三种小鼠乳腺癌模型中发现,当在黄体期(dioestrus)阶段开始治疗时,肿瘤对化疗的反应显著降低。类似的结果也在回顾性分析的人类绝经前患者队列中观察到。机制上,黄体期阶段表现出系统性和局部的变化,包括上皮-间质转化(EMT)细胞数量增加、肿瘤血管直径减小以及巨噬细胞数量增加,这些变化与化疗耐药性相关。尽管NAC会破坏发情周期,但黄体期阶段的巨噬细胞数量增加仍然存在,巨噬细胞的耗竭可以缓解在黄体期阶段开始治疗时观察到的化疗反应降低。这些数据表明,发情周期是决定化疗敏感性的一个重要节律,未来的临床研究应探索最佳的治疗启动时间以提高化疗效果。

研究结果分类展示
发情周期对肿瘤细胞增殖的影响
- 增殖水平:在发情期(oestrus)阶段,肿瘤细胞的增殖水平显著高于黄体期(dioestrus)阶段。
- 细胞周期标记物:在发情期阶段,EdU和PHH3标记的细胞数量显著增加。

化疗敏感性
- 细胞死亡率:在发情期阶段开始化疗时,肿瘤细胞的死亡率显著高于黄体期阶段。
- 肿瘤负担:在发情期阶段开始化疗的小鼠,其肿瘤负担显著减少。

机制研究
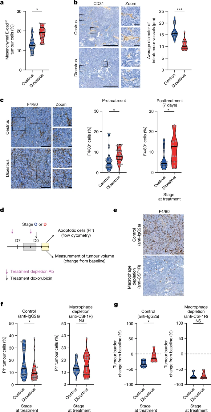
- EMT状态:在黄体期阶段,肿瘤中EMT细胞数量显著增加。
- 血管直径:黄体期阶段肿瘤血管直径减小,可能限制药物递送。
- 巨噬细胞数量:黄体期阶段肿瘤中巨噬细胞数量增加,化疗后仍然存在。


这项研究揭示了发情周期对乳腺肿瘤化疗敏感性的显著影响,为优化化疗时间提供了新的思路。详细信息可以在这里找到。
参考文献
Bornes, L.; Van Winden, L. J.; Geurts, V. C. M.; De Bruijn, B.; Azarang, L.; Lanfermeijer, M.; Caruso, M.; Proost, N.; Boeije, M.; Lohuis, J. O.; Belthier, G.; Noguera Delgado, E.; De Gruil, N.; Kroep, J. R.; Van De Ven, M.; Menezes, R.; Wesseling, J.; Kok, M.; Linn, S.; Broeks, A.; Van Rossum, H. H.; Scheele, C. L. G. J.; Van Rheenen, J. The Oestrous Cycle Stage Affects Mammary Tumour Sensitivity to Chemotherapy. Nature 2024. https://doi.org/10.1038/s41586-024-08276-1.