【JACS】灵敏度飙升 3.1 倍! 新型pH荧光探针辨别细菌种类
✨文章标题:A Ratiometric pH Sensor for Gram-Positive and Gram-Negative Bacteria ✉️作者:Pablo Rivera-Fuentes* 等 🔗链接:https://doi.org/10.1021/jacs.5c22321
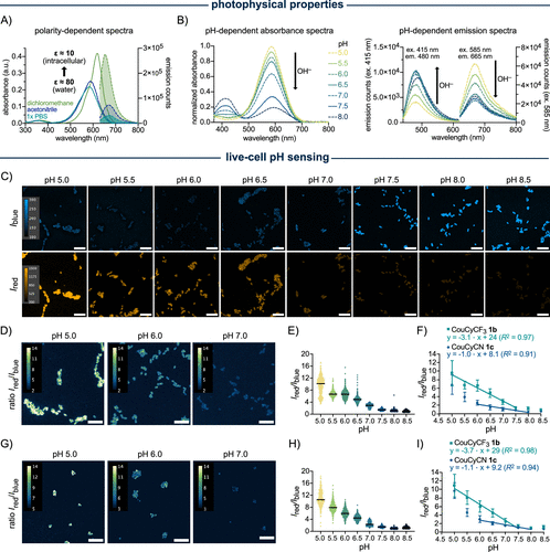
快速预览
研发背景: 针对抗生素耐药性及“持久性细菌(persisters)”难以识别的痛点,研究者意识到细胞内 pH 是衡量细菌生理状态和表型异质性的关键指标。 技术创新: 开发了基于香豆素-半花菁(CouCy)骨架的系列探针,通过引入强吸电子基团(如 和 ),将 pH 感测范围微调至生物相关的酸性及中性区域。 性能优势: 探针具备比率计(Ratiometric)自校准功能,不受探针浓度影响 ;在灵敏度(斜率 )上远超经典小分子 BCECF 和蛋白传感器 pHluorin。 实战应用: 成功实时监测了由于缺乏环丙烷脂肪酸(CFA)导致的细菌酸耐受性下降,并首次在吞噬细胞实验中量化了临床耐药菌(MRSA)与敏感菌(MSSA)在极端压力下 2 倍的酸度调节差异。

在现代医学的阴影下,一场看不见的“谍战”正在每个人的身体里悄然上演。
这场战争的主角不是间谍或特工,而是那些在抗生素狂轰滥炸下依然能幸存的细菌。世界卫生组织的数据警示我们,抗生素耐药性已成为 21 世纪最显著的公共健康威胁之一。但最令人头疼的往往不是那些已经产生“抗药基因”的猛将,而是群体中那些遗传背景完全相同,却能通过改变自身生理状态进入“冬眠”或“隐身模式”的持久性细菌(persisters)。
它们像潜水艇一样关闭引擎,躲避声呐探测。传统的检测手段,如培养皿计数或扩散实验,不仅耗时漫长(往往需要数天),而且根本无法在活体细胞内实时识别出这些“潜伏者”。
近日,顶级化学期刊《美国化学会志》(JACS)发表了一项突破性进展:来自苏黎世大学和巴塞尔大学的研究团队开发出了一套全新的比率计 pH 荧光探针。这款探针不仅能像精准的“雷达”一样实时锁定细菌,其检测灵敏度更是比现有技术提升了足足 3.1 倍,成功揭开了临床超级细菌在免疫系统围剿下维持生存的神秘机制。
一、 化学“调色板”:如何给细菌安上 pH 温度计?
要看清细菌的“脸色”,最关键的指标就是胞内 pH(intracellular pH)。
对于细菌而言,pH 值不仅是一个简单的酸碱度数字,它更像是一个“生理总开关”。它影响着蛋白质的功能、能量代谢、基因表达甚至细菌的毒力释放。例如,大肠杆菌这类中性细菌,即使在恶劣的强酸环境下,也会拼命将胞内 pH 维持在 到 之间。
然而,现有的 pH 传感器在细菌面前往往“水土不服”。传统的蛋白传感器(如 pHluorin)虽然好用,但需要复杂的基因改造,且容易受到氧气供应、表达水平以及细菌活力的干扰。而大多数小分子探针又是为哺乳动物细胞设计的,它们疏水性太强,根本钻不进包裹着厚厚防御壁(如脂多糖层)的细菌内部。
研究团队巧妙地利用了香豆素-半花菁(CouCy) 这一化学骨架。这套骨架就像一个可以精密调节的“光学开关”,通过在 indoleninium 核心上更换不同的“零件”(取代基),就能精确改变探针的 pH 感应区间。

核心机制:Regioselectivity 的魔法
科研人员发现,当环境中的氢氧根离子()发动“进攻”时,它会准确地击中探针核心的电正性碳原子,导致分子共轭体系缩短,从而引发显著的颜色变化。
为了找到最佳的“零件”,他们尝试了氢原子(H)、三氟甲基()和氰基()。结果令人惊喜:
原型的 CouCyH 灵敏区间在碱性范围(),并不适合生命体。
但在引入强吸电子基团后, 和 CouCyCN 的 分别降到了 7.0 和 6.8,精准覆盖了细菌从酸性胁迫到中性稳态的生理区间。
这种设计的巧妙之处在于它是比率型(Ratiometric) 的。简单来说,它就像一把自带校准功能的双色温温度计。传统的探针只看一种颜色的强弱,容易受细菌多少或激光亮度的影响;而 CouCy 探针通过计算“红光”和“蓝光”的比值()来读数,这使得测量结果与探针浓度无关,极大提升了结果的准确性。
二、 3.1 倍灵敏度背后的硬核实力
研发出工具只是第一步,它在真实的“战场”——活体细菌内部表现如何?
1. 通杀革兰氏阴性与阳性菌
细菌的结构千差万别,尤其是革兰氏阴性菌,其外膜是一道难以逾越的屏障。研究团队参考了著名的“eNTRY 规则”,通过优化分子的电荷、尺寸和刚性,确保了 CouCy 探针能够像通过特殊安检通道一样,顺畅地进入大肠杆菌(Gram-negative)和表皮葡萄球菌(Gram-positive)内部。
在流式细胞仪的监测下,大肠杆菌在摄入探针后的 2 分钟内即表现出强烈的荧光信号,且稳定性极佳,甚至在模拟细胞环境的 48 小时长效观察中也未见明显的降解或外排。
2. 灵敏度极限大比拼:3.1 vs 2.2
在科学实验中,灵敏度通常由响应曲线的“斜率”决定。斜率越大,意味着环境 pH 发生微小变化时,信号的跳动就越剧烈,越容易被观察到。
研究人员将 探针与目前的“工业标准”进行了正面交锋:
对比蛋白传感器 pHluorin: 的动态范围(pH 5.0-7.5)更广,且斜率高达 3.1,而 pHluorin 的斜率仅为 2.2。这意味着在酸性条件下,新探针捕捉变化的能力提升了 40% 以上。
对比市售探针 BCECF-AM: 虽然两者 接近,但 BCECF 的感应范围非常窄,且存在严重的背景噪音。相比之下, 就像是高清 HDR 摄像机对阵老旧的黑白相机。

3. 揭秘细菌的“化学防弹衣”
为了展示探针的实战价值,团队选取了一个经典模型:环丙烷脂肪酸(CFA)。
在细菌界,CFA 就像是细胞膜上的一层“雨衣”。当细菌处于生长后期或遭遇酸性攻击时,CFA 合成酶(cfaS)会大量产生这种特殊脂肪酸,增加细胞膜的刚性,防止质子()像针一样扎进细胞内部。
利用 探针,研究人员实时观测了cfaS 基因敲除突变株的行为。在强酸(pH 3.0)冲击下,失去“雨衣”保护的突变株内部 pH 迅速崩塌,酸化比例显著高于野生型。这种实时、单细胞水平的视觉呈现,是以往任何手段都无法实现的。

4. 2 倍酸度差:MRSA 逃过免疫追杀的“黑科技”?
最精彩的部分莫过于对临床真实样本的研究。团队从瑞士巴塞尔大学医院收集了耐甲氧西林金黄色葡萄球菌(MRSA) 和敏感型金黄色葡萄球菌(MSSA) 的临床分离株。
当这些细菌被人类免疫细胞(单核细胞和中性粒细胞)吞噬后,它们会进入一个极酸的环境——吞噬溶酶体。免疫系统的初衷是利用酸度杀死细菌,但事实却令人大跌眼镜。
实验数据显示:
敏感菌 MSSA: 被吞噬后,其内部 pH 仅下降了约 1.1 倍,表现出极强的适应性。
耐药菌 MRSA: 竟然经历了高达 2 倍 的酸化过程。

为什么更牛的 MRSA 反而更“酸”?这并非它弱,而可能是一种极高明的策略。研究者认为,MSSA 预先激活了酸耐受反应(ATR),这套防御机制让它即便在酸性环境下也能维持相对稳定的生理状态。而 MRSA 的深度酸化,则可能与其进入“持久性(persistence)”状态有关。低 pH 可能正是这些耐药菌发出的信号,告诉自己:“现在外面风大,赶紧进入休眠模式。”
这种2 倍的显著差异,为我们寻找耐药菌的“阿喀琉斯之踵”提供了全新的标靶。
三、 总结与展望:当“耐药探测器”走向临床
这项研究不仅是化学分子的创新,更是对细菌耐药机制理解的一次飞跃。
探针的“硬核”优势总结
高灵敏度: 3.1 的线性斜率,让微小的生理变化无所遁形。
通用性强: 能够穿透 Gram+ 和 Gram- 细菌的双重防线。
自校准读数: 比率计模式消除了因细菌个体差异导致的测量误差。
临床兼容: 在含有 10% 胎牛血清的复杂生物样本中依然能保持卓越性能。
依然存在的局限性
当然,科学探索从未止步。正如作者在结论中指出的,虽然探针在细菌内积聚效率很高,但如何进一步减少细菌外排泵对探针的“驱逐”(Retension 提升),依然是一个挑战。未来,通过引入异硫氰酸酯或 NHS 酯等功能基团,将探针“锁定”在细胞内,将是该系列的下一个进化方向。
未来的社会影响:从实验室到药房
试想一下,在不远的未来,当医生面对一名重症感染患者时,不再需要等待 48 小时的细菌培养报告。通过这种高灵敏度的 pH 荧光探针,医生可以在几分钟内识别出患者体内的细菌是否处于“耐药持久状态”,并据此调整给药策略。
这不仅能大大降低抗生素的滥用,更能挽救无数身陷超级细菌感染泥潭的生命。
正如苏黎世大学的 Pablo Rivera-Fuentes 教授所言,这款 CouCy 探针不仅仅是一台显微镜下的“取景器”,它更是我们解开耐药菌生理密码的“破译机”。在这个充满挑战的抗生素抗性时代,我们终于拥有了更敏锐的眼睛,去看清那些隐藏在黑暗中的微观间谍。