Skip to content

【Anal.Chem.】癌症缺氧检测的新突破:双锁定荧光探针的精准应用


关键词:癌症缺氧,荧光探针,硝基还原酶,硫化氢,双锁定系统,癌症诊断,癌症治疗

在癌症治疗和诊断的领域中,缺氧状态的检测一直是一个挑战,因为缺氧与肿瘤的生长、细胞的侵袭性以及药物抗性密切相关。近期,一项创新研究开发了一种基于双锁定机制的荧光探针,为癌症缺氧的检测带来了新的希望。

研究背景

缺氧是许多疾病,包括癌症的一个关键特征。在癌细胞中,缺氧不仅促进肿瘤生长和细胞增殖,还增强了肿瘤细胞的侵袭性和抗药性。因此,准确检测缺氧状态对于癌症的诊断和治疗具有重要意义。然而,现有的检测方法通常依赖于单一的检测系统,这可能限制了检测的选择性和灵敏度。

创新的双锁定荧光探针

为了克服这些限制,研究人员开发了一种新型的荧光探针——DNNC。这种探针基于双锁定机制,能够对硝基还原酶(NTRs)和硫化氢(H2S)的活性同时做出反应。这两种生物标志物在缺氧条件下的表达水平会显著增加,因此,DNNC探针在缺氧环境中能够发出强烈的绿色荧光,提供了高信噪比的检测结果。

研究方法和结果

1. 探针的设计与合成

DNNC探针的设计基于萘二甲酰亚胺荧光团,通过分子间电荷转移(ICT)机制在547纳米波长处发出强烈荧光。该探针引入了对硝基还原酶(NTR)敏感的氨基甲酸硝基苄酯(NC)基团和对硫化氢(H2S)敏感的硝基苯并噁二唑(NBD)基团。这两个基团分别通过削弱ICT和光诱导电子转移(PET)机制来淬灭荧光。只有在H2S和NTR同时存在时,DNNC才会解离生成具有强荧光的中间体NNC和DN,最终转化为荧光团Naph。

图1. 探针的合成路线

2. 光学特性分析

在PBS溶液中,DNNC表现出特定的吸收带,且在激发下几乎不发光。与此相对,未锁定的Naph在相同条件下显示出强烈的荧光。通过比较DNNC与单锁定系统NNC和DN的吸收和荧光特性,研究发现NC基团导致荧光发射的蓝移,而NBD基团则显著减弱了荧光强度。重要的是,DNNC在NTR和H2S共存时表现出显著的荧光增强,其信噪比远高于单锁定系统。

图2. 探针的光物理特性

3. 荧光响应与动力学研究

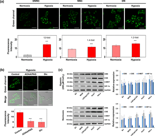
研究进一步探讨了DNNC对H2S和NTR的荧光响应。在H2S存在下,DNNC的荧光强度立即增加,而在NTR和NADH存在下,荧光强度进一步增强。荧光强度的变化与H2S和NTR的浓度呈线性关系,显示出较低的检测限。此外,通过动力学研究,DNNC对H2S和NTR的反应表现出不同的反应速率,但共存时在547纳米波长处产生独特的荧光,表明DNNC对这两种生物标志物的反应具有高度特异性。

4. 选择性与生物相容性测试

DNNC的选择性通过测试其对多种生物物种的荧光反应来验证。结果显示,只有在H2S和NTR同时存在时,DNNC才表现出显著的荧光增加,而对其他生物物种无反应。此外,DNNC在生理pH范围内对H2S/NTR的反应显示出良好的荧光增加,表明其对生物成分和pH变化具有较高的抗干扰能力。

图3. 探针的成像特性

5. 细胞与组织模型中的应用

DNNC在HeLa细胞中的荧光反应证实了其在活细胞分析中的实用性。在不同细胞系中,DNNC的荧光反应与H2S和NTR的活性密切相关,特别是在缺氧条件下。通过使用H2S和NTR的抑制剂,进一步证实了DNNC的荧光反应是由这两种生物标志物引起的。此外,DNNC在HeLa细胞球体模型中显示出强烈的绿色荧光,尤其是在模拟体内缺氧环境的内部区域。

图4. Hela细胞球的三维荧光成像

研究意义

这项研究的突破在于,它不仅提高了缺氧检测的准确性,还为癌症的早期诊断和治疗提供了新的工具。DNNC探针的应用有望推进癌症治疗的个性化和精准化,特别是在针对缺氧相关的癌症治疗策略中。

结论

这项研究展示了双锁定荧光探针在癌症缺氧检测中的潜力,为未来的癌症诊断和治疗提供了新的思路和方法。随着这一技术的进一步发展和应用,我们期待它能够在癌症治疗领域发挥更大的作用。


参考文献:

Yoon, S. A.; Hong, S. J.; Han, J.; Lee, M. H. Sensitive Cancer Hypoxia Detection via a Dual-Locking Fluorescence Response System Using Two Hypoxia Indicators. Anal. Chem. 2024, acs.analchem.4c03179. https://doi.org/10.1021/acs.analchem.4c03179.