【Angew.Chem.】三组分CuTD-COF:延长寿命、降低激子结合能、提升ROS生成效率
文章标题:Photogenerated Radical Amplified D–A–D Metal‐Covalent Organic Frameworks for Highly Efficient Photodynamic Tumor Therapy
通讯作者:Prof. Jin Wang 文章链接:https://doi.org/10.1002/anie.202520867

文章概要
研究背景
光动力治疗(Photodynamic Therapy, PDT)作为一种新兴的肿瘤治疗方式,因其高选择性、低副作用和微创性而备受关注。其核心机制是光敏剂吸收特定波长的光后,将能量转移给氧分子,生成包括羟基自由基(·OH)、超氧自由基(O₂•−)和单线态氧(¹O₂)在内的活性氧(ROS),从而诱导肿瘤细胞凋亡。然而,传统光敏剂在自由基生成效率和稳定性方面存在瓶颈,限制了PDT的临床应用。

材料设计与创新
本文提出了一种新型的三组分金属共价有机框架(Metal-Covalent Organic Frameworks, MCOFs),即CuTD-COF。研究团队通过合理设计,将电子供体–受体–供体(D–A–D)结构引入MCOFs体系。与传统的两组分D–A型MCOFs(CuT-COF)相比,CuTD-COF在结构和功能上实现了显著突破:
延长激发态寿命:D–A–D结构提供了多通道电子转移路径,增强了层内电荷传输。
降低激子结合能:有效促进光生载流子的分离与迁移,减少复合几率。
增强光收集能力:窄带隙设计提升了光吸收效率。
这些特性共同作用,显著提高了ROS的生成效率。

合成与表征
研究团队通过三组分缩合反应合成了CuTD-COF,使用Cu₃(PyCA)₃作为电子受体单元,结合2,5-二(5-甲基-2-噻吩基)(BBT)和2,5-二甲硫基-1,4-苯二胺(BBD)作为电子供体单元。材料在溶剂热条件下结晶,产率高达80%。通过粉末X射线衍射(PXRD)和结构模拟,确认了其高结晶性和稳定性。

光物理与机理分析
CuTD-COF在光照下展现出独特的光物理行为:
- 多电子转移路径:D–A–D结构促进了电荷分离与迁移。
- 能带调控:窄带隙设计增强了光吸收与载流子寿命。
- 氧吸附能优化:不同D–A–D结构的能带特性与氧分子吸附能差异,决定了ROS生成效率。
理论计算与实验结果一致表明,CuTD-COF在能量转移与ROS生成方面优于CuT-COF。

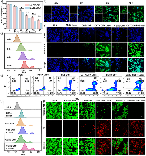
生物学性能
在体外实验中,CuTD-COF展现出强烈的光动力细胞毒性,能够有效诱导肿瘤细胞凋亡。在HCT116异种移植瘤模型中,CuTD-COF表现出显著的抗肿瘤效果。其ROS生成能力不仅在细胞水平得到验证,也在动物实验中展现出优异的治疗效果。

机制探讨
研究揭示了CuTD-COF在光照下的ROS生成机制:
- 光激发后,CuTD-COF通过能带激发产生¹O₂;
- 同时,O₂被还原为O₂•−;
- O₂•−进一步结合电子生成H₂O₂,分解为·OH;
- 这些高毒性的ROS共同作用,导致DNA损伤与脂质过氧化,从而直接杀死癌细胞。

结论与展望
本文成功构建了三组分D–A–D结构的CuTD-COF,突破了传统两组分MCOFs在光动力治疗中的局限。其优势包括:
- 延长激发态寿命;
- 提升光吸收与载流子分离效率;
- 显著增强ROS生成能力;
- 在体内外均展现出优异的抗肿瘤效果。
这一研究不仅丰富了MCOFs的结构设计策略,也为高效光动力肿瘤治疗提供了新的材料平台。未来,进一步探索多组分MCOFs的设计与应用,有望推动精准癌症治疗的发展。