【JACS】3分钟光照,彻底清除肿瘤?揭秘“电子水泵”型光敏剂的免疫奇迹
文章信息
📚文章标题:Controlled Electron Transfer: Implementing a Reservoir-Pump-Integrated Strategy to Develop a Type I Photosensitizer for Evoking Long-Term Tumor Immunological Memory 作者:Zhe Li* 等 期刊:Journal of the American Chemical Society 链接:https://doi.org/10.1021/jacs.5c12631

近年来,光动力疗法(PDT)因其低副作用和高选择性,成为肿瘤治疗领域的热门方向。然而,传统的II型光敏剂严重依赖氧气,在缺氧的肿瘤微环境中疗效受限。最新发表于《美国化学会志》的研究提出了一种全新的分子设计策略——“电子储库-水泵一体化”(Reservoir-Pump-Integrated Strategy),成功构建出一种高效的I型光敏剂Cy5-NF,不仅能在低氧环境下产生大量活性氧,还能诱导肿瘤细胞焦亡,激活长期免疫记忆,实现原位与远端肿瘤的双重清除。
一、为什么需要I型光敏剂?
传统的II型光敏剂通过能量转移生成单线态氧(¹O₂),但这一过程高度依赖氧气。在实体瘤中,尤其是肿瘤核心区域,氧浓度常低于1%,导致治疗效果大打折扣。相比之下,I型光敏剂通过电子或氢转移生成超氧阴离子(O₂•⁻)、羟自由基(•OH)和过氧化氢(H₂O₂),不仅氧依赖性低,还能通过级联反应放大氧化应激,成为治疗缺氧肿瘤的理想选择。

二、创新设计:电子储库与水泵的协同机制
研究团队首次提出“电子储库-水泵一体化”策略,将电子供体(如磺酸基)和电子吸收体(如吡啶盐)非共轭地整合进同一染料分子中。该设计通过空间电子流的操控,显著提升了分子在激发态下的电子转移效率,从而增强了I型光敏剂的活性氧生成能力。 
以Cy5-NF为例:
- 引入磺酸基作为“电子储库”,在激发态提供电子;
- 吡啶盐作为“电子水泵”,吸收电子并促进向氧分子的转移;
- 实验与密度泛函理论(DFT)计算均验证了该策略的有效性。
对照实验显示,去除磺酸基或吡啶盐后,Cy5-NF衍生物几乎无法生成O₂•⁻,进一步证明了该策略的关键作用。
三、Cy5-NF的光动力表现:1分钟即可诱导焦亡
Cy5-NF在660 nm激光照射下,仅需1分钟即可在肿瘤细胞膜外产生大量O₂•⁻,破坏细胞膜完整性,引发焦亡(pyroptosis)而非凋亡或铁死亡。焦亡是一种炎症性细胞死亡方式,能释放大量细胞因子,激活树突状细胞和T细胞,增强肿瘤免疫原性。 
实验结果显示:
- Cy5-NF不进入细胞内,仅附着于膜外;
- 激光照射后,细胞膜出现明显气泡和破裂;
- 焦亡标志物GSDMD和caspase-1显著上调;
- 未观察到铁死亡相关标志物(如ACSL4、脂质过氧化物)变化。
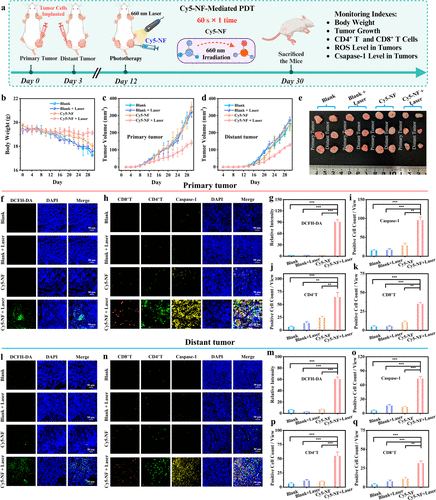
四、激活免疫记忆:远端肿瘤也被清除
在双侧肿瘤小鼠模型中,仅对一侧原发肿瘤注射Cy5-NF并照射激光,另一侧远端肿瘤未处理。结果显示: 
- 原发肿瘤明显缩小;
- 远端肿瘤也出现抑制甚至消除;
- 肺部等器官未发现转移灶;
- CD4⁺和CD8⁺ T细胞在原发与远端肿瘤中均显著增加;
- caspase-1在远端肿瘤中也被激活,提示焦亡诱导的系统性免疫反应。
更令人振奋的是,将照射时间延长至3分钟后,原发与远端肿瘤几乎完全消除,且未观察到明显毒副作用,显示出极高的治疗潜力与安全性。 
五、通用性验证:策略可拓展至其他染料
为验证该策略的通用性,研究者还设计了Bodipy衍生物:
- Bodipy-COOMe仅含“电子水泵”,活性氧生成能力较弱;
- Bodipy-COO同时具备“电子储库”和“水泵”,O₂•⁻生成显著增强。
这一结果表明,“电子储库-水泵一体化”策略具有良好的拓展性,为未来构建多种I型光敏剂提供了理论指导。
六、总结与展望
本研究不仅提出了一种全新的分子设计策略,还成功构建出高效、安全、可诱导免疫记忆的I型光敏剂Cy5-NF。其在低氧环境下的优异表现、焦亡诱导能力以及远端肿瘤清除效果,展示了光动力疗法的新可能。
未来,该策略有望应用于更多染料体系,推动I型光敏剂的系统化开发,为肿瘤治疗特别是免疫联合疗法提供强有力的工具。
📌 关键词:光动力疗法、I型光敏剂、电子储库、水泵、焦亡、免疫记忆、Cy5-NF
【参考文献】
Controlled Electron Transfer: Implementing a Reservoir-Pump-Integrated Strategy to Develop a Type I Photosensitizer for Evoking Long-Term Tumor Immunological Memory 1