【Angew.Chem.】6种金属离子筛选揭示钴掺杂COP在肿瘤声动力诱导焦亡中的最优性能
文章标题:Screening Metal Ions to Tailor Carrier Dynamics in Porphyrin‐Based Covalent Organic Polymers for Enhanced Sonocatalytic Pyroptosis and Immunotherapy
通讯作者:Prof. Ping'an Ma, Prof. Jun Lin
文章链接:https://doi.org/10.1002/anie.202520043

文章概要
研究背景
焦亡(Pyroptosis)是一种由caspase介导的程序性细胞死亡方式,其特征是Gasdermin蛋白形成膜孔,导致细胞膜破裂并释放炎症因子。这一过程能够重塑免疫抑制的肿瘤微环境,激活免疫细胞,从而增强抗肿瘤免疫反应。然而,焦亡的非特异性激活可能引发严重的炎症反应和毒副作用,因此如何精准调控焦亡成为关键。声动力疗法(SDT)因其深度组织穿透和时空可控性,被认为是诱导焦亡的理想平台,但其效果受限于肿瘤缺氧环境下活性氧(ROS)生成不足。

研究目标与策略
本研究旨在通过系统性金属离子掺杂调控载流子动力学,提升共价有机聚合物(COP)声敏剂的ROS生成效率,从而实现可控的肿瘤焦亡诱导。研究团队构建了六种金属离子(Mn²⁺、Fe³⁺、Co²⁺、Ni²⁺、Cu²⁺、Zn²⁺)掺杂的多吡咯基COP体系,并系统比较其性能,最终确定钴掺杂COP(PA-Co)为最优体系。
材料合成与表征
研究者以四(4-氨基苯基)卟啉(TAPP)和三(4-甲酰苯基)-1,3,5-三嗪(TFPTA)为单体,合成了基础COP(PA-H),并在合成过程中引入六种金属离子,得到系列PA-M(M=Mn, Fe, Co, Ni, Cu, Zn)。表征结果显示:
- PA-Co具有最强的荧光猝灭效应,表明其有效抑制电子-空穴对复合;
- 电化学阻抗谱显示PA-Co的电荷转移阻力最低;
- 光电流响应测试表明PA-Co具有最高的光电流强度,验证其优异的载流子分离能力。

载流子动力学机制
理论计算揭示,钴离子掺杂在能带结构中引入新的能级,降低了激子结合能(E_b),促进电子-空穴对的分离。电子主要分布在三嗪单元,而空穴集中在钴掺杂的卟啉环上,空间分离度显著提升。这种调控机制有效增强了ROS生成效率,尤其是在缺氧环境下。

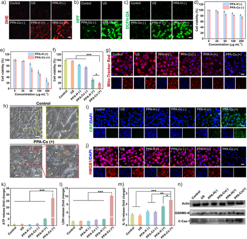
ROS生成与焦亡诱导
实验结果表明:
- PA-Co在超声作用下显著提升超氧阴离子(·O₂⁻)和羟基自由基(·OH)的生成;
- PA-H则更倾向于通过激子转移途径生成单线态氧(¹O₂);
- PA-Co的Fenton样反应进一步促进·OH生成,增强了整体ROS水平。
在细胞实验中,PA-Co结合超声处理显著诱导4T1乳腺癌细胞焦亡,表现为膜起泡、线粒体功能损伤,以及焦亡标志物(CRT暴露、HMGB1释放、ATP外排、LDH泄漏、IL-1β分泌)的显著上调。Western blot结果进一步确认了caspase-1和GSDMD-N的激活。

动物实验与免疫激活
在小鼠乳腺癌模型中,PA-Co联合超声处理显著抑制肿瘤生长,肿瘤体积和重量均大幅下降。组织学分析显示肿瘤组织出现严重损伤,而主要器官未见明显毒性。免疫学检测表明:
- PA-Co(+US)组树突状细胞成熟率提升至33.9%;
- CD8⁺ T细胞比例显著增加至5.8%,为对照组的3.7倍;
- 记忆性T细胞比例达到19.8%,显示出持久的免疫记忆效应。

结论与意义
本研究通过系统筛选六种金属离子,揭示了钴掺杂COP在调控载流子动力学、提升ROS生成及诱导肿瘤焦亡中的独特优势。PA-Co不仅在体外表现出强效的ROS生成和焦亡诱导能力,在体内也展现出显著的抗肿瘤疗效和免疫激活作用。该研究为设计高效声敏剂提供了理论指导,并提出了一种通过可控焦亡激活抗肿瘤免疫的新策略。
综上,本研究不仅拓展了COP材料在肿瘤治疗中的应用前景,也为精准调控焦亡、提升免疫治疗效果提供了新的思路。