【JACS】基于选择性甲酰化的半胱氨酸残基蛋白裂解平台:蛋白质功能调控的新方法
简介
研究展示了一种基于选择性甲酰化的半胱氨酸残基蛋白裂解平台。通过 N-甲酰磺酰苯胺作为甲酰化试剂,实现了在中性水溶液条件下的蛋白质骨架选择性裂解,具有高生物相容性。

摘要
蛋白质骨架的选择性裂解是自然界中重要的翻译后修饰(PTM)之一。然而,有机化学中对这种选择性肽键裂解的研究尚未充分探索。本文报道了半胱氨酸 S-甲酰化作为选择性蛋白质骨架裂解的新方法。我们开发了 N-甲酰磺酰苯胺作为半胱氨酸选择性甲酰化试剂。通过该试剂的 S-甲酰化,邻近 S-甲酰化半胱氨酸的酰胺键在中性水溶液条件下通过水解裂解。带有蛋白质配体的甲酰化探针不仅在试管中,而且在粗细胞裂解液和细胞表面等生物相关条件下实现了目标蛋白的选择性裂解。裂解诱导的蛋白质激活概念验证研究进一步展示了该平台在人工 PTM 中调控蛋白质功能的实用性。

研究细节
肽链裂解的半胱氨酸甲酰化
- 试剂设计:设计了具有磺酰苯胺骨架的酰化剂,并评估其对含半胱氨酸肽链的裂解活性。
- 荧光分析:通过荧光分析评估肽链裂解活性,发现甲酰化试剂 1 在中性水溶液条件下诱导肽链裂解。
- LC-MS 分析:LC-MS 分析显示,甲酰化肽链迅速形成,并逐渐生成水解产物,裂解反应的产率在 12 小时内达到 30%。
- 反应机理:提出了 S-甲酰化诱导的肽键裂解反应机理,涉及 N-甲酰亚胺中间体的形成和肽键裂解。

甲酰化试剂的电亲性优化
- 试剂优化:通过引入不同取代基优化甲酰化试剂的电亲性,发现试剂 9 和 10 在保持水溶液稳定性的同时,对 GSH 具有适中的反应性。

- 选择性评估:使用小型泛素蛋白评估甲酰化试剂的选择性,发现试剂 12 和 13 对蛋白质表面的半胱氨酸具有高选择性。

- 反应加速:发现硫醇类物质有效加速肽链裂解反应,GSH 在 3 小时内将裂解反应的产率提高到 77%。

| Substituent | nucleophile, _t_1/2 (h) | |||||
|---|---|---|---|---|---|---|
| compound | R1 | R2 | R3 | GSH | N-Ac-Lys | none |
| 1 | Me | H | H | <0.10 | 0.99 | 1.02 |
| 6 | Me | Me | H | 0.31 | 1.70 | 1.68 |
| 7 | Me | Me | Me | 2.98 | 16.3 | 16.1 |
| 8 | _i_Pr | H | H | 0.16 | 3.89 | 4.01 |
| 9 | _t_Bu | H | H | 0.15 | 6.15 | 6.63 |
| 10 | _t_Bu | Me | H | 1.47 | 37.3 | 37.2 |
| 11 | _t_Bu | Me | Me | 20.9 | >48 | >48 |
蛋白质裂解实验
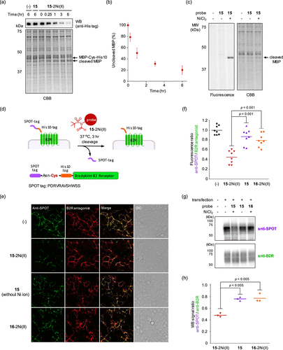
- 蛋白质裂解:使用甲酰化试剂对含有单个半胱氨酸的麦芽糖结合蛋白(MBP)进行裂解实验,结果显示在中性水溶液条件下成功裂解蛋白质。

- 点突变实验:对单半胱氨酸点突变的 MBP 进行裂解实验,发现甲酰化试剂在不同位置的半胱氨酸上均能有效裂解蛋白质。
- 荧光标记:通过硫醇辅助裂解机制,将荧光罗丹明或生物素引入 MBP 的 C 末端,验证了化学标记的可行性。
亲和性裂解实验
- 亲和性裂解:设计了含 Nutlin-3 配体的甲酰化探针 14,用于人类双微体 2(HDM 2)的亲和性裂解实验,结果显示在中性水溶液条件下实现了 HDM 2 的选择性裂解。

- 功能调控:设计了 p 53-His 10-HDM 2,通过亲和性裂解实现了 HDM 2 的功能调控,验证了甲酰化诱导裂解在蛋白质激活中的实用性。


结果与讨论
- 裂解效率:甲酰化试剂在中性水溶液条件下对肽链和蛋白质的裂解效率显著高于传统的氰化试剂。
- 选择性:甲酰化试剂对蛋白质表面的半胱氨酸具有高选择性,避免了非特异性裂解。
- 反应机理:提出的反应机理得到了实验数据的支持,硫醇辅助裂解机制进一步提高了反应效率。
- 应用前景:甲酰化诱导裂解平台在蛋白质功能调控、化学蛋白质合成和生物标记等领域具有广泛的应用前景。
这项研究展示了基于选择性甲酰化的半胱氨酸残基蛋白裂解平台,为未来的蛋白质功能调控和化学蛋白质合成提供了新的思路和方法。详细信息可以在这里找到。
参考文献
Zenmyo, N.; Matsumoto, Y.; Yasuda, A.; Uchinomiya, S.; Shindo, N.; Sasaki-Tabata, K.; Mishiro-Sato, E.; Tamura, T.; Hamachi, I.; Ojida, A. A Protein Cleavage Platform Based on Selective Formylation at Cysteine Residues. J. Am. Chem. Soc. 2025, jacs.4c10991. https://doi.org/10.1021/jacs.4c10991.