【JACS】南京大学武伟、蒋锡群联合大连民族大学张令娥|突破4厘米成像深度!JACS报道新型近红外二区化学发光探针,助力微小肿瘤精准切除
文章标题: π-Bridge-Engineered Near-Infrared Schaap’s Chemiluminescent Probes for Precise Tumor Diagnosis and Imaging-Guided Surgery
通讯作者: Ling’e Zhang, Xiqun Jiang, Wei Wu

文章概要
南京大学武伟、蒋锡群联合大连民族大学张令娥副团队在国际顶尖化学期刊《Journal of the American Chemical Society》上发表了最新研究成果。该研究针对临床深层组织成像的痛点,通过π桥工程策略设计并合成了一系列具有高稳定性和长波长发射的新型Schaap’s化学发光探针。这些探针在无需外源激发光的情况下,利用肿瘤微环境高表达的硫化氢(H₂S) 触发化学发光,成功实现了近红外二区(NIR-II) 的高灵敏度成像,显著提升了组织穿透深度和信噪比,为深部肿瘤的精准诊断及手术导航提供了强有力的技术支撑。

Figure 1. General strategy for constructing NIR-emissive Schaap’s chemiluminophores and illustration of in vivo chemiluminescence imaging. (a) Scheme of indirect chemiluminescence versus direct chemiluminescence. (b) Chemical structures of the representative published NIR-emissive Schaap’s chemiluminophores. (37,39,40) (c) Chemical structures of the chemiluminophores developed in this work. (d) H2S activation mechanism of the chemiluminophores and their applications in precise tumor diagnosis and chemiluminescence imaging-guided surgical navigation for the resection of deep-seated tumors. (NPs, nanoparticles).
引言
相比传统的荧光成像,化学发光成像由于不需要外部光源激发,能够从根本上消除组织背景荧光的干扰,从而展现出卓越的信噪比和深层组织穿透力。然而,目前开发能够同时兼顾长波长发射(尤其是NIR-II区)和长期储存稳定性的化学发光分子仍然极具挑战性。传统的Schaap’s二氧乙烷类分子在共轭体系扩大后往往变得极不稳定,容易发生自发分解,这极大地限制了其临床转化潜力。为了解决这一难题,研究团队探索了通过合理的分子设计,在提升发射波长的同时,利用增强分子刚性的方法来保持其稳定性,旨在开发出一类既“亮”又“稳”的高性能成像试剂。

Figure 2. Optical properties of chemiluminophores. (a) Chemiluminescence spectra of ACHCL, ACHTCL, ACHTTCL, and ACHBTCL (50 μM) in phosphate buffered saline (PBS) containing 1% dimethyl sulfoxide (DMSO) in the absence or presence of sodium hydrosulfide (NaHS, 100 μM). (b) Chemiluminescence spectra of ACHCL NPs, ACHTCL NPs, ACHTTCL NPs, and ACHBTCL NPs (chemiluminophores concentration = 50 μM, hereafter the same concentration expression will be used for the NPs unless otherwise specified) in PBS in the absence or presence of NaHS (100 μM). (c) Chemiluminescence kinetic spectra of ACHCL NPs, ACHTCL NPs, ACHTTCL NPs, and ACHBTCL NPs (50 μM) in PBS in the absence or presence of NaHS (100 μM). (d) Chemiluminescence and fluorescence signal intensity enhancements of ACHCL NPs, ACHTCL NPs, ACHTTCL NPs, and ACHBTCL NPs (50 μM) in PBS after incubation with different reactive oxygen species (ROS), biological thiols, and metal ions (100 μM, n = 5 independent experiments). (e) HPLC curves of ACHCL, ACHTCL, ACHTTCL, and ACHBTCL (50 μM) before and after incubation with NaHS (100 μM) for 1 h.
主要实验及结论
研究人员通过芳香甲酰化、Suzuki偶联及Knoevenagel缩合等一系列有机合成手段,精准引入了噻吩及其衍生物作为π共轭桥梁,并以二氰基亚甲基衍生物作为电子受体,成功构建了四种新型化学发光分子。实验数据表明,随着π桥共轭程度的增加,探针发射波长实现了显著的红移,其中ACHTTCL和ACHBTCL成功步入NIR-II窗口。令人振奋的是,这些分子表现出极其优异的稳定性,在室温下储存三个月后,仍有超过70%的分子保持结构完整,有效解决了化学发光探针难以保存和运输的行业难题。

Figure 3. Theoretical calculations of the chemiluminophores. (a) Chemical structure of the activated chemiluminophores in the form of benzoate esters. (b) Optimized ground state (S0) and excited state (S1) geometries of the activated chemiluminophores. (c) Structural comparison between S0 (pink) and S1 (blue) geometries with corresponding RMSD values.

Figure 4. Imaging depth and LOD for H2S. (a) Chemiluminescence (upper panel) and fluorescence (lower panel) images of ACHTTCL NPs (50 μM) in PBS through 1% intralipid at varying depths (n = 5 independent experiments). (b) Signal-to-noise ratios of the chemiluminescence and fluorescence images of ACHTTCL NPs in (a) as a function of penetration depth. (c) Chemiluminescence (upper panel) and fluorescence (lower panel) images of ACHCL NPs (50 μM) in PBS through 1% intralipid at varying depths (n = 5 independent experiments). (d) Signal-to-noise ratios of the chemiluminescence and fluorescence images of ACHCL NPs in (c) as a function of penetration depth. (e) Chemiluminescence images of ACHTTCL and ACHCL NPs (50 μM) in PBS in the absence or presence of different concentrations of NaHS (n = 5 independent experiments). (f, g) Linear fitting curves of the mean chemiluminescence intensity versus the NaHS concentration (0–100 μM) for ACHTTCL NPs (f) and ACHCL NPs (g).

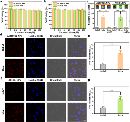
Figure 5. Cytotoxicity and H2S-activated imaging in cells. (a, b) Viabilities of HaCaT (a) and HeLa (b) cells after 24 h incubation with different concentrations of ACHTTCL NPs or ACHCL NPs (n = 5 independent experiments). (c) Chemiluminescence images and signal-to-noise ratios of HaCaT, HeLa, and AOAA-pretreated HeLa cells after 15 min incubation with 5 μM ACHTTCL NPs or ACHCL NPs; the chemiluminescence images were acquired using the IVIS imaging system (AOAA pretreatment: 0.5 mM for 2 h, n = 5 independent experiments). (d, f) Confocal fluorescence images of the HaCaT and HeLa cells after 30 min incubation with 5 μM ACHTTCL NPs (d) or ACHCL NPs (f) (n = 10 independent experiments). Scale bar: 10 μm. (e, g) Fluorescence intensity of single cell calculated from the confocal fluorescence images in (d, f), respectively.
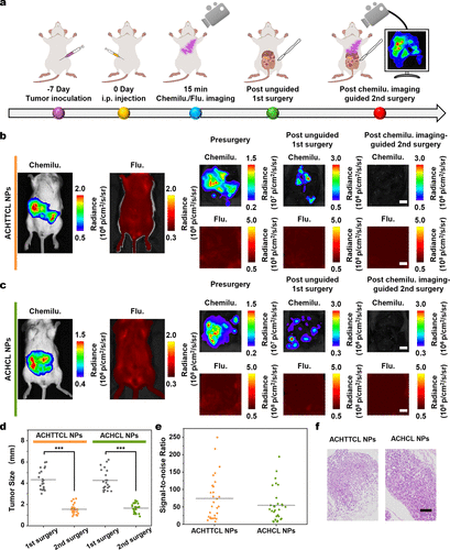
在性能验证阶段,研究团队将探针封装成纳米颗粒,展现了对H₂S的高度特异性响应。在模拟组织实验中,ACHTTCL NPs的化学发光穿透深度高达4厘米,远超同类探针的荧光成像表现。在活体动物实验中,探针能够精准识别4T1荷瘤小鼠体内的内源性H₂S。在肺转移和腹膜转移模型中,化学发光成像清晰地揭示了深部微小病灶,而传统荧光成像则因背景干扰几乎无法辨识。最为关键的是,在化学发光导航下,医生成功实施了二次手术,彻底清除了直径小于2毫米的微小肿瘤结节,实现了真正意义上的精准切除。

Figure 6. In vivo imaging of subcutaneous 4T1 tumor-bearing mice. (a, b) Real-time chemiluminescence and fluorescence imaging of the subcutaneous 4T1 tumor-bearing mice after intratumoral injection of ACHTTCL NPs (a) or ACHCL NPs (b) (50 μM, 50 μL in PBS) (n = 5 independent experiments). (c, d) Signal-to-noise ratios calculated from real-time chemiluminescence and fluorescence images of the subcutaneous 4T1 tumor-bearing mice after intratumoral injection of ACHTTCL NPs (a) or ACHCL NPs (b) (n = 5 independent experiments). (e) Images of the H&E-stained tumor sections excised under chemiluminescence guidance. Scale bar: 100 μm.

Figure 7. In vivo imaging of 4T1 lung metastasis-bearing mice. (a) Schematic illustration of the in vivo imaging schedule of the 4T1 lung metastasis mice. (b, c) Chemiluminescence and fluorescence in vivo images of the 4T1 lung metastasis mice, together with chemiluminescence, fluorescence, and bright-field ex vivo images of the lungs (Scale bar: 0.5 cm), and their H&E-stained sections (Scale bar: 1.0 mm) at 15 min after the intratracheal injection of ACHTTCL NPs (b) and ACHCL NPs (c) (n = 5 independent experiments).

- Figure 8. In vivo imaging of 4T1 peritoneal metastasis-bearing mice. (a) Schematic illustration of the schedule of the chemiluminescence imaging-guided cancer surgery. (b, c) Chemiluminescence and fluorescence images of the 4T1 peritoneal metastasis mice injected with ACHTTCL NPs (b) and ACHCL NPs (c) in the cases of before laparotomy, after laparotomy and before tumor resection (presurgery), after the first unguided surgery (post unguided 1st surgery), and after second surgery (post chemilu. imaging-guided 2nd surgery) (n = 5 independent experiments). Scale bar: 0.5 cm. (d) Sizes of the tumors resected during the first and second surgeries for the cases of ACHTTCL NPs and ACHCL NPs. The gray line represents the mean of the data. (e) Signal-to-noise ratios of the residual tumor tissues resected during the second surgery for the cases of ACHTTCL NPs and ACHCL NPs. The gray line represents the mean of the data. (f) Images of the H&E-stained tumor tissues excised during the second surgery for the cases of ACHTTCL NPs and ACHCL NPs (n = 5 independent experiments). Scale bar: 100 μm.
总结及展望
该研究不仅在分子层面揭示了π共轭扩展与分子刚性对化学发光性能及稳定性的协同作用规律,更在生物医学应用上证明了近红外二区化学发光探针在深层病灶检测和复杂手术导航中的巨大潜力。这种新型探针的设计策略为开发高性能光学诊疗试剂提供了全新思路。展望未来,这类具有长货架期、高探测深度和极低背景干扰的成像技术有望进一步推向临床转化,为肿瘤的早期筛查、术中边界界定以及转移灶的精准清除提供更科学、更精确的影像学方案。