【Adv.Mater.】 纳米佐剂电免疫治疗显著提升不可逆电穿孔在胰腺癌中的疗效:超过90%的肿瘤抑制率
文章标题:Nanoadjuvant‐Mediated Electro‐Immunotherapy Enhances Irreversible Electroporation for Pancreatic Cancer Treatment
通讯作者:Qiyu Zhao, Tian’an Jiang
文章链接:https://doi.org/10.1002/adma.202520546

文章概要
引言
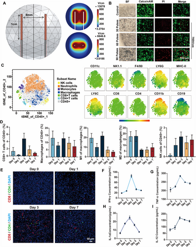
胰腺导管腺癌(PDAC)是全球第四大癌症致死原因,五年生存率不足7%。不可逆电穿孔(IRE)作为一种非热消融技术,已被纳入临床指南,因其能在保留血管与神经的同时诱导肿瘤细胞死亡。然而,IRE的免疫激活效应往往短暂,难以形成持久抗肿瘤免疫。研究团队提出了一种新型电响应纳米佐剂系统(PSFC),通过在IRE作用下释放CpG寡脱氧核苷酸,增强抗原呈递细胞成熟、巨噬细胞M1型极化以及T细胞活化,从而突破胰腺癌免疫“冷”环境的限制。

主要实验及结论
研究首先验证了IRE在体外的消融效果,发现其能短期激活免疫反应,但随后免疫抑制逐渐占据主导。为延长免疫效应,团队合成了含有铁氧化物核心、铁茂电响应单元、靶向肽及CpG的PSFC纳米颗粒。实验显示,PSFC在电场作用下可精准释放CpG,显著增强肿瘤组织的免疫反应。

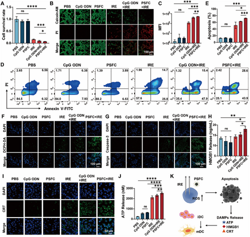
在体外实验中,PSFC联合IRE诱导的细胞死亡率超过70%,并伴随大量免疫原性细胞死亡标志物(如ATP、HMGB1、CRT)的释放。进一步的免疫学分析表明,该组合治疗促进树突状细胞成熟和M1型巨噬细胞极化,增强Th1型免疫反应。单细胞测序结果揭示,PSFC+IRE不仅抑制癌相关成纤维细胞的免疫逃逸通路,还显著提升肿瘤微环境中的免疫细胞通讯复杂性。


在小鼠胰腺癌模型中,PSFC+IRE治疗使原位肿瘤抑制率达到91.46%,转移灶抑制率达到88.89%,并显著延长了生存期。免疫表型分析显示,该组合治疗减少了免疫抑制性细胞(如Treg和MDSC),同时增加了细胞毒性T淋巴细胞和成熟树突状细胞的比例。更重要的是,PSFC+IRE诱导了免疫记忆反应,在肿瘤复挑战实验中表现出持续的抗肿瘤效应。


总结及展望
本研究建立了一种精准电免疫治疗平台,通过IRE与电响应纳米佐剂的协同作用,实现了局部消融与系统免疫的桥接,成功将胰腺癌的免疫“冷”环境转化为“热”环境。该策略不仅在动物模型中展现出强效的抗肿瘤作用和免疫记忆,还具备良好的生物安全性。未来研究将进一步探索其在患者来源模型中的应用,并优化纳米颗粒的药代动力学与批次稳定性。
这一成果为胰腺癌等难治性实体瘤的治疗提供了新的思路,展示了电免疫治疗在临床转化中的巨大潜力。